Artículo de investigación

 

Validación de la escala de miedo a la COVID-19 en una muestra de estudiantes universitarios

Validation of the Fear of COVID-19 Scale in a sample of university students

 

Jeel Moya-Salazar1,2* https://orcid.org/0000-0002-7357-4940
Javier Sevillano-Jiménez1 https://orcid.org/0000-0002-0717-8915
Betsy Cañari1 https://orcid.org/0000-0002-4526-0848
Marcia M. Moya-Salazar1,3 https://orcid.org/0000-0001-9247-7831
Hans Contreras-Pulache1,4 https://orcid.org/0000-0003-2450-9349

 

1Facultad de Ciencias de la Salud. Universidad Norbert Wiener. Lima, Perú.
2Facultad de Ingeniería. Universidad Tecnológica del Perú. Lima, Perú.
3Unidad de Neurociencias Nesh Hubbs. Lima, Perú.
4South American Center for Research in Education and Public Health. Universidad Norbert Wiener. Lima, Perú.

*Autor para la correspondencia. Correo electrónico: jeel.moya@uwiener.edu.pe

 

 


RESUMEN

Introducción: El miedo a la COVID-19 se distribuye por todo el mundo y afecta a todas las comunidades, incluidos los estudiantes universitarios. Es necesario tener herramientas para medir este miedo.
Objetivo: Validar la traducción al español del cuestionario FCV-19S ( Fear of COVID-19 Scale).
Métodos: Estudio transversal basado en cuestionarios online, realizado en universitarios peruanos de pregrado, durante el primer brote de la COVID-19. Se incluyeron estudiantes con idioma español nativo, acceso a internet y se excluyeron sujetos con problemas de compresión del lenguaje. La traducción del cuestionario se realizó bajo un protocolo estandarizado y se aplicó una evaluación observacional para valorar la validez y confiabilidad de FCV-S19 con α de Cronbach, correlación de Pearson y análisis factorial.
Resultados: Se encuestaron 208 estudiantes universitarios, con edad promedio de 25,9 ± 5,9 años (IC95 %: 25,1 a 26,7); más de la mitad fueron mujeres (58,7 %) y aproximadamente 57 % vivía con sus padres. El α de Cronbach fue ≥ 0,8 entre los dominios, con buena consistencia interna del cuestionario (α de Cronbach= 0,832). La validez del instrumento entre los 7 ítems y las 5 categorías demostró una correlación adecuada (p< 0,05); el test de Bartlett (p= 0,0001) y el Kaiser-Meyer-Olkin (0,818) definieron por análisis factorial una dimensión que explicó el 52,3 % de la varianza total.
Conclusiones: La traducción al español del cuestionario FCV-19S tiene una validez y confiabilidad óptima, es capaz de medir el miedo por la COVID-19 en una muestra de estudiantes universitarios de Perú.

Palabras clave: FCV-19S; estudiantes universitarios; COVID-19; validación; SARS-CoV-2; Perú.


ABSTRACT

Introduction: The fear of COVID-19 has spread worldwide, affecting all communities, including university students. It is required to have tools to measure this fear.
Objective: To validate the translate Spanish version of the FCV-19S questionnaire (Fear of COVID-19 Scale).
Methodology: A cross-sectional online-questionnaire-based study was conducted among Peruvian university students during the first outbreak by COVID-19. Undergraduate students with a native Spanish language, with internet access, were voluntarily included, and subjects with language comprehension problems were excluded. The translation of the questionnaire was carried out under a standardized protocol and an observational evaluation was applied to assess the validity and reliability of FCV-S19 with α-Cronbach, Pearson's correlation, and factor analysis.
Results: Two-hundred eight university students with an average age of 25.9 ± 5.9 (IC95 %: 25.1 a 26.7) years were surveyed, where more than half were women (58.7 %) and approximately 57 % lived with their parents. The Cronbach alpha was ≥ 0.8 among the domains, giving a good internal consistency of the questionnaire (Cronbach alpha = 0.832). The validity of the instrument between the 7 items and the 5 categories showed an adequate correlation (p< 0.5), the Bartlett (p= 0,0001) and the Kaiser-Meyer-Olkin (0,818) tests defined by factor analysis a dimension that explained 52.3 % of the total variance.
Conclusions: The translation into Spanish of the FCV-19S questionnaire has optimal validity and reliability, being able to measure fear of COVID-19 in a sample of university students from Peru.

Keywords: FCV-19S; university students; COVID-19; validation; SARS-CoV-2; Peru.


 

 

Recibido: 14/03/2022
Aprobado: 17/08/2022

 

 

INTRODUCCIÓN

Los coronavirus humanos (CvH) son el más extenso grupo de virus de la familia Coronaviridae, causantes de múltiples cuadros de enfermedad respiratoria. Los CvH pueden hallarse en reservorios animales (aves, mamíferos) y humanos.(1) Si bien, los CvH han ocasionado previamente brotes infecciosos en China,(2,3) ninguno de los precedentes ha ocasionado una pandemia como la ocasionada por el Severe Acute Respiratory Syndrome Coronavirus 2 (SARS-CoV-2) causante de la enfermedad de coronavirus 2019 (COVID-19).(4) Cerca de cumplir los 2 años, la COVID-19 ha ocasionado más de 244 millones de infecciones y > 4,9 millones de muertes en 197 países. (5) Esta pandemia ha sacudido los sistemas sanitarios gubernamentales en todos sus niveles, ocasionando que la mayoría de los países declaren el estado de emergencia y busquen frenar el avance del virus con medidas de contención y prevención.(6)

Al inicio de la pandemia, los programas de prevención en todo el mundo estuvieron centrados en el control de la infección, de tratamiento farmacológico y el desarrollo de vacunas, pero mínimamente en la salud mental.(7) Esta pandemia, con altas tasas de infección (por contacto directo, rápido e invisible), la ausencia de un tratamiento completo, robusto y eficaz, las altas tasas de mortalidad, ha generado, poblacionalmente, el desarrollo de numerosos trastornos neuropsicológicos, como depresión, ansiedad y estrés, que afectó desde infantes y familias en confinamiento, hasta los profesionales de la salud de primera línea.(8,9)

También el miedo a la COVID-19 se ha distribuido por todo el mundo, afecta la calidad de vida en todas sus dimensiones y es el punto de partida para el desarrollo de otros trastornos mentales.(10,11) Un estado de miedo constante puede conducir a no pensar racional ni claramente sobre la COVID-19 y por tanto, a poseer mayor riesgo de infección y alteraciones psicosociales.(12)

El instrumento unidimensional FCV-19S (Fear of COVID-19 Scale), permite entender y cuantificar el miedo a la COVID-19, con elementos que indiquen la gravedad del miedo con un enfoque clínico-teórico, basado en escala de ansiedad y depresión hospitalaria y la escala de vulnerabilidad percibida a la enfermedad.(13) Este instrumento ha permitido cuantificar el miedo a la COVID-19 en los 5 continentes, en población general(14) y también en subgrupos poblacionales como los estudiantes universitarios.(15) Para cuantificar el miedo en estudiantes universitarios como población diana, altamente impactada por la pandemia en términos de relaciones sociales, espacios educativos y convergencia estudiantil, es necesario contar con instrumentos contextualizados. Es por esa razón que se han desarrollado validaciones del FCV-S19 en población universitaria de varios países,(15,16) a fin de poder aplicarlos como herramienta para cuantificar el miedo en esta población universitaria.

El objetivo de este estudio es validar la versión traducida al español del cuestionario FCV-19S (la escala del miedo por la COVID-19).

 

 

MÉTODOS

Diseño del estudio y criterios de inclusión

Estudio transversal basado en cuestionarios en línea, realizado en universitarios peruanos durante el primer brote de la COVID-19. Los criterios de inclusión fueron: adultos, mayores de 18 años, peruanos, con idioma español nativo, sin problemas de comprensión del lenguaje y acceso a internet vía teléfono móvil o algún otro dispositivo tecnológico.

Se excluyeron personas con 2 nacionalidades u otros idiomas nativos. La población indicada para el estudio fue población universitaria de 4 universidades. El muestreo fue probabilístico aleatorizado simple; se calculó un tamaño muestral mínimo de 139 sujetos, con un nivel de confianza del 95 %, un error del 5 % y una variabilidad esperada de 1 %.

Características del instrumento

La FCV-19S es un cuestionario de 7 preguntas desarrollado en Irán y validada en 717 participantes mayores de 18 años (31,2 ± 16,7 años) con 8,9 ± 4,1 años de educación.(13) Las respuestas se dan en escala tipo Likert de puntos, (totalmente en desacuerdo= 1; totalmente de acuerdo= 5). El puntaje total mínimo es de 7 y el máximo de 35. El FCV-19S tiene valores de infit MnSq entre 0,80 y 1,26; correlaciones positivas entre el miedo y la COVID-19 en el tópico de depresión (r= 0,425, p< 0,001), ansiedad (r= 0,511, p< 0,001), percepción de infectabilidad (r= 0,483, p< 0,001) y aversión a los gérmenes (r= 0,459, p< 0,001).(11)

Traducción y validación

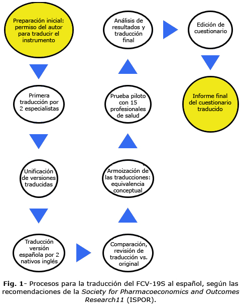
Para realizar la traducción al español del cuestionario se siguieron las recomendaciones de buenas prácticas en traducción y adaptación cultural de laSociety for Pharmacoeconomics and Outcomes Research11 (ISPOR).(17) Esta estructuración aseguró la fiabilidad del proceso en 10 pasos secuenciales (Fig. 1). Luego de la traducción se realizó un estudio observacional en población adulta peruana. Debido al estado de emergencia por la pandemia de la COVID-19, los participantes fueron encuestados entre abril y mayo de 2020, vía en línea, mediante un cuestionario gratuito en Google Form (Palo Alto, US) que ha demostrado ser útil en estudios previos.(18) Todos los participantes fueron informados sobre el objetivo de estudio y se les pidió un consentimiento escrito digital 5 minutos antes de comenzar el cuestionario.

 

 

Análisis estadístico y aspectos éticos

El analizador estadístico fue IBM SPSS v22.0 (Armonk, US) para Chrome. Se utilizó estadística descriptiva: medidas de tendencia central (media y desviación estándar) para la variable de edad, y frecuencias absolutas y relativas para describir las condiciones de vivienda y el sexo de los participantes. Se determinó la normalidad de los datos con la prueba de Kolmogorov-Smirnov para todas las variables y se analizaron las diferencias usando la prueba de Kruskal-Wallis o ANOVA one-way según el tipo de distribución de las variables. Se evaluó la fiabilidad del cuestionario FCV-19S traducido al español, con el coeficiente de α de Cronbach (punto de corte ≥ 0,70) en los diferentes ítems.

Para estimar la validez interna se realizó la correlación de Pearson entre todos los ítems, se consideró aceptable una correlación mayor de 0,4. También se realizó el análisis factorial con el test de esfericidad de Bartlett y la medida de adecuación los índices de Kaiser-Meyer-Olkin (KMO) como verificación adicional, complementado el modelo Rasch, inicialmente aplicado en FCV-S19.(13) En todas las evaluaciones se consideró un valor p< 0,05 y un intervalo de confianza de 95 % como estadísticamente significativo.

Consideraciones éticas

Esta investigación fue aprobada el Comité de Ética institucional de la Universidad Norbert Wiener (FCE-RRR-COVID-2020.03-01) dentro de los Proyectos de Respuesta Rápida al SARS-CoV-2 2020.

 

 

RESULTADOS

Se incluyeron 204 participantes con una edad promedio de 25,9 ± 5,9 años (IC95 %; 25,1 a 26,7); más de la mitad fueron mujeres (n= 122; 58,7 %) y más de la mitad vivían con sus padres (n= 120; 57,7 %). Las características de las participantes se muestran en la tabla 1.

 


La distribución de respuesta fue heterogénea. Para los ítems 1 (Tengo mucho miedo al coronavirus) y 4 (Tengo miedo de perder la vida por el coronavirus), la respuesta mayoritaria fue "de acuerdo", mientras que para el ítem 6 (No puedo dormir porque me preocupa tener coronavirus), la respuesta más frecuente fue "totalmente en desacuerdo". Para los demás ítems la respuesta más frecuente fue "en desacuerdo".

La media de los 7 ítems fue superior a 2, excepto por el ítem 3 (Me sudan las manos cuando pienso en el coronavirus) y 6 (No puedo dormir porque me preocupa tener coronavirus), que tuvieron 1,87 ± 0,77 y 1,87 ± 0,89, respectivamente. En la tabla 2 se muestra la tendencia central y el α de Cronbach para cada ítem.

Se obtuvo buena confiabilidad (α de Cronbach= 0,832) global para la escala, lo que demuestra una alta consistencia interna. La estimación de la fiabilidad del cuestionario para cada dimensión fue bastante homogénea, fluctuó entre 0,800 y 0,852. El valor más alto se obtuvo omitiendo el ítem 2 (Me incomoda pensar en el coronavirus), con α de Cronbach= 0,852. Los valores para otros ítems omitidos fueron 0,801, para el ítem 5 (Cuando veo las noticias e historias sobre el coronavirus en las redes sociales me pongo nervioso o ansioso) y 0,800 para el ítem 1 (Tengo mucho miedo al coronavirus).

La validación interna del cuestionario se realizó mediante el análisis de correlación entre los 7 ítems y las 5 categorías; demostró buena correlación (tabla 3). Las correlaciones fueron favorables, dado que todas fueron mayores de 0,40; evidenciaron un valor p< 0,05 para cada correlación, lo cual fue significativo (tabla 3). La medida de adecuación KMO de 0,818 y un test de Bartlett tuvo de 179,246 con un p= 0,0001. Según los resultados anteriores se realizó un análisis factorial con la finalidad de estudiar la estructura del cuestionario en términos de dimensiones. Solo se determinó una dimensión que explicó el 52,3 % de la varianza total.

 

 

DISCUSIÓN

La principal fortaleza del estudio es que ha validado por primera vez la versión en español de FCV-S19 en población universitaria en Perú. No se han publicado cuestionarios validados en español, que midan el miedo a la COVID-19 en población universitaria de pre- y postgrado. En ese sentido, se eligió el cuestionario FCV-19S por ser una herramienta recientemente validada y que ha sido utilizada masivamente para cuantificar el miedo asociado a numerosos trastornos neuropsiquiátricos.(19)

La revisión sistemática de Luo y otros,(14) ha demostrado que solo se ha validado la FCV-S19 en población general peruana. Esta validación ha sido desarrollada durante el primer brote de la COVID-19 en Perú y los resultados del estudio concuerdan con este informe en población general, ya que también se evidenció adecuada validez y confiabilidad (α= 0,852 vs. α= 0,83, respectivamente) del FCV-S19 (19). Sin embargo, existen diferencias con este reporte, ya que en principio, los promedios de edad fueron diferentes (25,9 ± 5,9 vs. 38,3 ± 12,7 años, respectivamente); la población del estudio fue diferente (general vs. universitaria) y se logró evidenciar diferencias entre géneros, las mujeres las más afectadas frente a los hombres, tal como se ha visto en estudios previos que remarcan una fuerte afectación a las mujeres.(14,20,21,22)

En este estudio se ha demostrado una correcta fiabilidad interítem. El estudio de Green y otros,(15) en población universitaria pakistaní ha reportado, en comparación con este estudio, para el ítem 2 (Me incomoda pensar en el coronavirus) un puntaje de 2,98; para el ítem 3 (Me sudan las manos cuando pienso en el coronavirus) un puntaje de 1,78 y para el ítem 6 (No puedo dormir porque me preocupa tener coronavirus) un puntaje de 1,61; concordantes con los promedios del presente estudio, hallados en población universitaria peruana: por cada ítem (ítem 2= 3,06; ítem 3= 1,87 e ítem 6= 1,87).

Por otra parte, los resultados del análisis de subgrupos sobre 3 estudios de validación de FCV-S19(14) concuerda con los resultados interítem para 6 de 7 preguntas en muestras universitarias, con excepción del ítem 4 (Tengo miedo de perder la vida por el coronavirus), (2,65 vs. 2,38 puntos, respectivamente).

Sobre la validez de los resultados de la presente investigación, demostraron robustez en la fiabilidad del cuestionario FCV-19S traducido al español con un α= 0,832 que concuerda con la consistencia interna del instrumento original (α= 0,82)(13) y con varios estudios previos en EE.UU.,(16) Brasil,(23) Argentina,(24) España,(25) Turquía, (26) y Colombia.(27)

El Observatorio de Psicología Social Aplicada(28) demostró, al inicio del primer brote por la COVID-19 en Argentina, un incremento del miedo y la depresión durante la cuarentena. Aunque este fue uno de los primeros reportes, no utilizó el FCV-S19, lo cual impide su comparación multinacional. Los estudios(14) que han aplicado FCV-S19, permiten estimar los niveles de miedo en varios países, su asociación con otros trastornos, así como las características epidemiológicas de este miedo. Recientemente se han reportado bajos niveles de miedo en Latinoamérica, usando este cuestionario y logra estimar poco miedo durante la COVID-19.(20)

La validación de este instrumento en población universitaria peruana permite que se conozcan los niveles de miedo a la COVID-19 en este subgrupo poblacional, que ha sido drásticamente afectada por la enfermedad.(29) La extensa cuarentena y la desorganización para el desarrollo de espacios virtuales educativos, han conducido al incremento del miedo a la COVID-19 e impactado también sobre el rendimiento académico, ya que el aprendizaje implica experiencias emocionales.(30) De hecho, es posible que estas estrategias de aplacamiento de las infecciones y muertes, así como el miedo hayan impactado diferencialmente entre poblaciones universitarias urbanas y rurales, y en aquellas con prácticas que involucren el contacto humano.(30,31)

Para evitar procrastinar en la atención de la salud mental es necesario cuantificar masivamente el desarrollo de miedo a la COVID-19 entre los periodos epidemiológicos que afectan a la población, además de implementar programas universitarios de seguimiento efectivo de miedo a la COVID-19 y los problemas de salud mental subyacente en un contexto mixto de gobernanza digital.

Este estudio de validación del FCV-S19 en población universitaria tuvo las siguientes limitaciones: primero, se incluyeron participantes peruanos mayoritariamente urbícolas, por lo tanto, es posible que la estimación del miedo a la COVD-19 pueda variar entre comunidades universitarias por departamentos y provincias; segundo, debido a la naturaleza del instrumento original no se realizó un análisis de índices de bondad de ajuste; tercero, este estudio fue de corte transversal y no evaluó los cambios en el miedo entre estudiantes universitarios. Finalmente, las estimaciones de miedo a la COVID-19 pueden estar influidas por otros factores socioeconómicos, culturales y epidemiológicos. A pesar de estas limitaciones, se logró obtener alta robustez en el cuestionario FC-19S en el idioma español.

Los resultados de este estudio demostraron la validez del cuestionario FCV-19S traducido al español, como un instrumento válido para estimar el miedo a la COVID-19 en población universitaria. El cuestionario FCV-19S es un potente instrumento que permite cuantificar el miedo entre los estudiantes universitarios dentro de la salud mental en el contexto de emergencia mundial por SARS-CoV-2.

 

 

REFERENCIAS BIBLIOGRÁFICAS

1. Lim YX, Ng YL, Tam JP, Liu DX. Human Coronaviruses: A Review of Virus-Host interactions. Diseases 2016; 25;4(3):26. DOI: 10.3390/diseases4030026

2. Feng L, Li Z, Zhao S, Nair H, Lai S, Xu W, et al. Viral etiologies of hospitalized acute lower respiratory infections patients in China, 2009-2013. PloS One 2014; 9(6): e99419. DOI: 10.1371/journal.pone.0099419

3. Ju X, Fang Q, Zhang J, Xu A, Liang L, Ke C. Viral etiology of incluenza like illnesses in Hiuzhou, China from 2011-2013. Archv virol. 2014; 159(8):2003-10. DOI: 10.1007/s00705-014-2035-1

4. Grasselli G, Zangrillo A, Zanella A, Antonelli M, Cabrini L, Castelli A, Cereda D, et al. Baseline Characteristics and Outcomes of 1591 Patients Infected With SARS-CoV-2 Admitted to ICUs of the Lombardy Region, Italy. JAMA 2020; 323(16):1574-81. DOI: 10.1001/jama.2020.5394

5. World Health Organization. Weekly epidemiological update on COVID-19 - 26 October 2021. Edition 63 [acceso: 20/02/2022]. Disponible en: https://www.who.int/publications/m/item/weekly-epidemiological-update-on-covid-19---26-october-2021

6. Anderson RM, Heesterbeek H, Klinkenberg D, Hollingsworth TD. How will country-based mitigation measures influence the course of the COVID-19 epidemic? Lancet 2020; 395(10228): 931-4. DOI: 10.1016/S0140-6736(20)30567-5

7. World Health Organization. Mental health and psychosocial considerations during the COVID-19 outbreak. WHO; 2020 [acceso: 20/02/2022]. Disponible en: https://www.who.int/docs/default-source/coronaviruse/mental-health-considerations.pdf

8. Lin CY. Social reaction toward the 2019 novel coronavirus (COVID-19). Social Health and Behavior. 2020; 3(1):1-2. DOI: 10.4103/SHB.SHB_11_20

9. Lai J, Ma S, Wang Y, Cai Z, Hu J, Wei N, et al. Factors Associated With Mental Health Outcomes Among Health Care Workers Exposed to Coronavirus Disease 2019. JAMA Netw Open. 2020; 3(3): e203976. DOI: 10.1001/jamanetworkopen.2020.3976

10. Melo-Oliveira ME, Sá-Caputo D, Bachur JA, Paineiras-Domingos LL, Sonza A, Lacerda AC, et al. Reported quality of life in countries with cases of COVID19: a systematic review. Expert Rev Respir Med. 2021; 15(2):213-220. DOI: 10.1080/17476348.2021.1826315

11. Moya-Salazar J, Villareal C, Cañari B, Contreras-Pulache H. COVID-19 may lower Quality of Life when infections and deaths increase: A longitudinal study in the Peruvian jungle. Front Psych. 2022; in press.

12. Stankovska G, Memedi I, Dimitrovski D. Coronavirus COVID-19 disease, mental health and psychosocial support. Society Reg. 2020; 4(2): 33-48. DOI: doi.org/10.14746/sr.2020.4.2.03

13. Ahorsu DK, Lin C-Y, Imani V, Saffari M, Griffiths MD, Pakpour AH. The Fear of COVID-19 Scale: Development and Initial Validation. Int J Ment Health Addict. 2020; 20(3): 1537-1545. DOI: 10.1007/s11469-020-00270-8

14. Luo F, Ghanei Gheshlagh R, Dalvand S, Saedmoucheshi S, Li Q. Systematic Review and Meta-Analysis of Fear of COVID-19. Front Psychol. 2021; 12: 661078. DOI: 10.3389/fpsyg.2021.661078

15. Green ZA, Noor U, Ahmed F, Himayat L. Validation of the Fear of COVID-19 Scale in a Sample of Pakistan's University Students and Future Directions. Psychol Rep. 2021; 332941211016754. DOI: 10.1177/00332941211016754

16. Perz CA, Lang BA, Harrington R. Validation of the Fear of COVID-19 Scale in a US College Sample. Int J Ment Health Addict. 2022; 20(1): 273-83. DOI: 10.1007/s11469-020-00356-3

17. Wild D, Grove A, Martin M, Eremenco S, McElroy S, Verjee-Lorenz D, et al. ISPOR Task Force for Translation and Cultural Adaptation. Principles of Good Practice for the Translation and Cultural Adaptation Process for Patient-Reported Outcomes (PRO) Measures: Report of the ISPOR Task Force for Translation and Cultural Adaptation. Value Health. 2005; 8(2): 94-104. DOI: 10.1111/j.1524-4733.2005.04054.x

18. Rayhan RU, Zheng Y, Uddin E, Timbol C, Adewuyi O, Baraniuk JN. Administer and collect medical questionnaires with Google documents: a simple, safe, and free system. Appl Med Inform. 2013 [acceso: 20/02/2022]; 33(3):12-21. Disponible en: https://pubmed.ncbi.nlm.nih.gov/24415903/

19. Huarcaya-Victoria J, Villarreal-Zegarra D, Podestà A, Luna-Cuadros MA. Psychometric Properties of a Spanish Version of the Fear of COVID-19 Scale in General Population of Lima, Peru. Int J Ment Health Addict. 2022;20(1):249-62. DOI: 10.1007/s11469-020-00354

20. Moya-Salazar J, Cañari B, Contreras-Pulache H. How much fear of COVID-19 is there in Latin America? A prospective exploratory study in six countries. Electron J Gen Med. 2022; 19(1):em339. DOI: doi.org/10.29333/ejgm/11401

21. Moya-Salazar J, Saciga-Saavedra W, Cañari B, Chicoma-Flores K, Contreras-Pulache H. Can living with COVID-19 patients in a hospital increase anxiety level in healthcare workers? A survey-based single-center study in Peru. Electron J Gen Med. 2022;19(5): em389. DOI: 10.29333/ejgm/12140

22. Monterrosa-Castro A, Dávila-Ruiz R, Mejía-Mantilla A, Contreras-Saldarriaga J, Mercado-Lara M, Flores-Monterrosa C. Estrés laboral, ansiedad y miedo al COVID-19 en médicos generales colombianos. MedUNAB. 2020 [acceso: 20/02/2022]; 23(2): 195-213. Disponible en: https://search.bvsalud.org/global-literature-on-novel-coronavirus-2019-ncov/resource/en/covidwho-807848

23. Cavalheiro FRS, Sticca MG. Adaptation and Validation of the Brazilian Version of the Fear of COVID-19 Scale. Int J Ment Health Addict. 2022;20(2):921-9. DOI: 10.1007/s11469-020-00415-9

24. Caycho-Rodríguez T, Vilca LW, Cervigni M, Gallegos M, Martino P, Portillo N, et al. Fear of COVID-19 scale: Validity, reliability and factorial invariance in Argentina's general population. Death Stud. 2020; 1-10. DOI: 10.1080/07481187.2020.1836071

25. Rodríguez-Hidalgo AJ, Pantaleón Y, Dios I, Falla D. Fear of COVID-19, Stress, and Anxiety in University Undergraduate Students: A Predictive Model for Depression. Front Psychol. 2020; 11:591797. DOI: 10.3389/fpsyg.2020.591797

26. Kaya S, Uzdil Z, Cakiroğlu FP. Evaluation of the effects of fear and anxiety on nutrition during the COVID-19 pandemic in Turkey. Public Health Nutr. 2021 [acceso: 20/02/2022]; 24(2):282-289. Disponible en: https://www.cambridge.org/core/journals/public-health-nutrition/article/evaluation-of-the-effects-of-fear-and-anxiety-on-nutrition-during-the-covid19-pandemic-in-turkey/96B344CE0AB3304855E8B993CCB7C2FB

27. Cassiani-Miranda CA, Tirado-Otálvaro AF, Campo-Arias A. Adaptation and psychometric evaluation of the Fear of COVID-19 Scale in the general Colombian population. Death Stud. 2022;46(3):595-602. DOI: 10.1080/07481187.2021.1874572

28. Observatorio de Psicología Social Aplicada. Crisis Coronavirus Estudio Nº 8. 70 días de cuarentena: salud mental, economía y gestión política. Buenos Aires: Facultad de Psicología, Universidad de Buenos Aires; 2020. [acceso: 20/02/2022]. Disponible en: https://www.psi.uba.ar/opsa/informes/Crisis%20Coronavirus%208.%20Salud-%20mental%20economia%20y%20gestion%20politica.pdf

29. Sklar DP. COVID-19: Lessons from the Disaster That Can Improve Health Professions Education. Acad Med. 2020; 95(11):1631-33. DOI: 10.1097/ACM.0000000000003547

30. Patel RN. Educational evaluation: Theory and practice. Bengaluru: Himalaya Publishing House; 2010.

31. Moya-Salazar J, Jaime-Quispe A, Milachay YS, Cañari B, Lozano-Zanely G, Chicoma-Flores K, Moya-Salazar MM, Contreras-Pulache H. What is the perception of medical students about eLearning during the COVID-19 pandemic? A multicenter study in Peru. Electron J Gen Med. 2022;19(6): em402. DOI: 10.29333/ejgm/12289

 

 

Conflicto de intereses

Los autores plantean no tener conflictos de interés en relación con el artículo que se presenta.

 

Contribuciones de los autores

Conceptualización: Jeel Moya-Salazar, Javier Sevillano-Jiménez, Betsy Cañari, Marcia M. Moya-Salazar, Hans Contreras-Pulache.
Curación de datos: Jeel Moya-Salazar, Javier Sevillano-Jiménez, Betsy Cañari.
Análisis formal: Jeel Moya-Salazar, Javier Sevillano-Jiménez, Hans Contreras-Pulache.
Adquisición de fondos: Hans Contreras-Pulache.
Investigación:Jeel Moya-Salazar, Betsy Cañari, Marcia M. Moya-Salazar, Hans Contreras-Pulache.
Metodología: Jeel Moya-Salazar, Hans Contreras-Pulache.
Administración del proyecto: Hans Contreras-Pulache.
Supervisión: Hans Contreras-Pulache.
Validación: Jeel Moya-Salazar, Javier Sevillano-Jiménez, Marcia M. Moya-Salazar, Hans Contreras-Pulache.
Redacción - borrador original: Jeel Moya-Salazar, Marcia M. Moya-Salazar, Hans Contreras-Pulache.
Redacción - revisión y edición:Jeel Moya-Salazar, Javier Sevillano-Jiménez, Betsy Cañari, Marcia M. Moya-Salazar, Hans Contreras-Pulache.