Artículo de Investigación

 

Arrepentimiento y esperanza de unión familiar en madres de infantes recluidas en Perú

Regret and Hope for Family Reunion among Mothers of Infants Incarcerated in Peru

 

Fernando Eli Ledesma Pérez1 https://orcid.org/0000-0003-4572-1381
Juana María Cruz Montero1 https://orcid.org/0000-0002-7772-6681
Enaidy Reynosa Navarro1* https://orcid.org/0000-0001-8960-8239
Lindon Vela Meléndez2 https://orcid.org/0000-0002-9644-7151
Aquila Priscila Montañez Huancaya de Salinas3 https://orcid.org/0000-0003-2754-1520

 

1Universidad César Vallejo. Trujillo, Perú.
2Universidad Nacional Pedro Ruiz Gallo. Lambayeque, Perú.
3Universidad Nacional de Educación Enrique Guzmán y Valle. Lima, Perú.

*Autor para la correspondencia. Correo de correspondencia: ereynosa@ucv.edu.pe

 

 


RESUMEN

Introducción: Este estudio aborda la experiencia de madres de infantes, recluidas en Perú; se centra en sus emociones de arrepentimiento y su anhelo de reunificación familiar.
Objetivo: Comprender la vivencia del arrepentimiento y la esperanza de unión familiar en madres de infantes recluidas en Perú.
Métodos: Investigación que responde a un paradigma naturalista, cualitativo, con un diseño fenomenológico hermenéutico. La recolección de datos se llevó a cabo mediante talleres y entrevistas semiestructuradas, con 29 reclusas. Se enfocó en la relación madre-niño, la adversidad y la comunicación para el crecimiento personal. Se realizaron talleres que promovieron la reflexión y la expresión auténtica sobre temas de vínculo relacional, destino frente a la adversidad, y comunicación para el crecimiento personal. Durante el proceso se priorizó el consentimiento informado, la confidencialidad, y la privacidad de las participantes.
Resultados: Las participantes expresaron profundo arrepentimiento, destacaron la tristeza, el dolor, y el deseo de no reincidir. La esperanza de reunificación familiar emergió como un fuerte motivador para su rehabilitación. Las redes semánticas revelaron la importancia de la reconexión familiar, el amor, y la superación personal en sus aspiraciones futuras.
Conclusiones: El estudio mostró cómo el arrepentimiento y la esperanza de unión familiar son cruciales para el bienestar emocional y el proceso de reintegración. Resaltó, además, la necesidad de políticas y programas de apoyo que aborden específicamente las necesidades de las madres encarceladas y sus familias, para facilitar la rehabilitación y la reconstrucción de la vida familiar tras el encarcelamiento.

Palabras clave: encarcelamiento; esperanza de vida; hijo; integración social; madre.


ABSTRACT

Introduction: This study addresses the experience of incarcerated mothers of infants in Peru, focusing on their feelings of regret and their longing for family reunification.
Objective: To explore the experiences of regret and hope for family reunion among incarcerated mothers of infants, to better understand the emotional and social impact of imprisonment and to highlight the importance of family support in the social reintegration process.
Methods: The study adheres to a naturalistic paradigm, employing a qualitative approach with a hermeneutic phenomenological design. Data collection was conducted through workshops and semi-structured interviews with 29 incarcerated women, focusing on the mother-child relationship, adversity and communication for personal growth. The workshops facilitated reflection and authentic expression on themes of relational bonding, destiny in the face of adversity and communication for personal development. Throughout the process, informed consent, confidentiality, and participant privacy were prioritized.
Results: Participants expressed profound regret, highlighting sadness, pain, and the desire not to reoffend. The hope for family reunification emerged as a strong motivator for their rehabilitation. Semantic networks revealed the importance of family reconnection, love, and personal overcoming in their future aspirations.
Conclusions: The study showed how regret and hope for family reunion are crucial for their emotional well-being and reintegration process. It also highlighted the need for policies and support programs that specifically address the needs of incarcerated mothers and their families to facilitate rehabilitation and the reconstruction of family life after incarceration.

Keywords: emotional regret; family hope; maternal incarceration; psychosocial support; social reintegration.


 

 

Recibido: 25/04/2024
Aprobado: 12/06/2024

 

 

INTRODUCCIÓN

Las experiencias de mujeres que han atravesado el sistema penitenciario, revelan una persistente criminalización y marginación, tanto previa, como posterior a su liberación. Según Quinn K,(1) estas mujeres lidian con un entorno de vigilancia y desconfianza, lo que obstaculiza su reasentamiento. Además, Tomczak P(2) resalta la deficiente atención en salud pública y la mala gestión de las prisiones preventivas en Inglaterra y Gales, que agrava el riesgo de suicidios.Por otro lado, se enfatiza la importancia del apoyo social de grupos primarios para una reinserción efectiva.(3)

El debate académico destaca la complejidad del arrepentimiento y el perdón; por tanto, ni el arrepentimiento ni el resarcimiento son suficientes por sí solos para redimir al victimario, o prevenir daños futuros a la sociedad.(4,5,6,7,8) La esperanza, en el contexto de la reclusión, se revela como esencial para la construcción de un futuro deseable. Representa un proyecto colectivo alimentado por la posibilidad de reencuentro y reconstrucción de relaciones significativas.(9)

Golu F y otros,(10) descubrieron que las reclusas reincidentes sienten más vergüenza, pero menos culpa que las primerizas.Asimismo, Hepburn JM(11) observó una tendencia hacia la culpa persecutoria y remordimientos intensos, ello motivó la reparación hacia las víctimas.Según la Oficina de las Naciones Unidas contra la Droga y el Delito, los programas de rehabilitación efectivos deben ser continuos y estar apoyados por adecuados recursos, fundamentales para inducir un arrepentimiento significativo en las reclusas.(12) También se ha encontrado que elementos, como la conectividad, actividades de ocio, prácticas religiosas y el soporte de redes familiares, son esenciales para que los reclusos en penitenciarías de África Occidental y Ghana, manejen las adversidades y encuentren paz.(13) Además, un estudio comparativo entre Colombia y Sudáfrica destacó la importancia de creencias existenciales y valores como el perdón, la responsabilidad y el autocontrol en la motivación para el cambio de identidad y la búsqueda de un significado en la vida.(14)

En China, un estudio con 203 reclusas, demostró que la esperanza disposicional reduce la depresión y la ansiedad, promueve un enfoque en metas y fortalecimiento de lazos familiares.(15) En contraste, en Canadá, se encontró que las mujeres, al regresar a la comunidad, enfrentan desafíos preexistentes que pueden inducir desesperanza. Ambos estudios destacan la importancia de la transición hacia la normalidad y el papel vital de la esperanza de unión familiar en el apoyo a la reintegración social y familiar, a partir de relaciones enriquecedoras, actos de cuidado y aceptación.(16)

Un ensayo clínico en Irán, aplicó logoterapia. En este estudio, la esperanza guio la búsqueda de un futuro mejor, siendo crucial para una vida dinámica y procesual; no solo un acto único.(17) Otro estudio analizó los esquemas interpretativos de reclusas madres; esta investigación encontró que la maternidad en prisión genera sufrimiento y angustia, que limita la esperanza de unión familiar. Estas mujeres redefinieron la maternidad y la crianza, así como la esperanza de reunificación familiar.(18) Además, se encontró que la educación en habilidades de resolución de problemas y habilidades sociales mejoró significativamente la calidad de vida de las reclusas, durante y después del encierro. Una reclusa expresó su tranquilidad por saber que sus hijos están bien cuidados por su madre, aunque mantiene la esperanza de reunirse con ellos.(19)

Un estudio comparativo en 2 prisiones, reveló que el sistema penal no considera adecuadamente las necesidades maternales, en detrimento de la esperanza de unión familiar.(20) Otra investigación encontró que las reclusas mantienen su identidad materna a través de relatos sobre su pasado, presente y futuro; a pesar de alterar sus roles, se consideran insustituibles y se enfocan en su recuperación, como un paso esencial para ser mejores madres después del encarcelamiento.(21)

Un estudio mixto, en una comunidad terapéutica, encontró que verbalizar recuerdos incentiva la superación personal y mejora el bienestar.(22) También, una investigación en 60 mujeres encarceladas, destacó los antecedentes de violencia y analfabetismo, así como el ambiente penitenciario inadecuado y estigmatizante, que dificulta la reintegración de las participantes.(23) Otro estudio mostró que las participantes, encarceladas israelíes, además de asumir la responsabilidad por sus crímenes, veían este hecho como prometedor para la intervención y la recuperación.(24)

Otros estudios recogen las dinámicas sociales y los desafíos específicos de las mujeres reclusas, como la falta de atención a necesidades durante el embarazo y la crianza.(25,26) Por su parte, Augsburger A y otros(27) encontraron que muchas reclusas enfrentaban problemas de salud, deteriorados por el encarcelamiento. Finalmente, otros investigadores exploraron el dolor y la desesperación de reclusas madres, así como la importancia de abordar estos desafíos para mejorar su bienestar y reintegración.(28) Todas las situaciones mencionadas, además de estigma y falta de recursos básicos,(29) así como la influencia de la maternidad y el legado del encarcelamiento en sus vidas,(30) son elementos que obstaculizan la potencial reintegración social de las reclusas.

En Perú, las reclusas enfrentan la ausencia de políticas penitenciarias adaptadas a sus necesidades, especialmente durante el embarazo y la crianza. Las prisiones, diseñadas principalmente para hombres, no solo fallan en atender estas necesidades específicas, sino que también perpetúan ciclos de violencia y marginación. Esto dificulta la reinserción social y familiar de las mujeres, ya que la esperanza de reunificación familiar es crucial para su rehabilitación y bienestar emocional.

El objetivo de la investigación fue comprender la vivencia del arrepentimiento y la esperanza de unión familiar en madres de infantes recluidas en Perú.

 

 

MÉTODOS

Enfoque y diseño de investigación

Este estudio adopta un paradigma naturalista, enfoque cualitativo, con un diseño fenomenológico hermenéutico. (31) Las categorías de estudio fueron:

(1) Arrepentimiento y esperanza: Sistematizó las emociones de tristeza, el dolor, el deseo de no reincidir y el anhelo de reunificación familiar de las reclusas.
(2) Recordación, evocación: Exploró la capacidad de reflexión y aprendizaje las reclusas.
(3) Reinserción social y vida actual: Evaluó la integración de las reclusas en actividades sociales, empleo, relaciones personales, satisfacción con la vida, entre otros.
(4) La prisión como mal necesario: Examinó las percepciones y actitudes positivas hacia el tiempo en prisión.
(5) Reeducación: Permitió conocer las percepciones de las reclusas respecto a rectificar comportamientos pasados.

Selección de los participantes

Los criterios de inclusión fueron: ser madre de un infante y estar privada de libertad en Perú; dar el consentimiento por escrito y firmado, para participar en los talleres y en las entrevistas en profundidad; además, haber participado en las charlas previas en las que se explicó: importancia del tema, situación problemática, problema, objetivos del estudio y consideraciones éticas. Resultaron 29 madres recluidas.

Recolección de datos

El estudio se realizó mediante 5 talleres participativos, centrados en las categorías de estudio mencionadas anteriormente. Posteriormente, las participantes accedieron a una entrevista en profundidad, que se grabó bajo consentimiento, para luego utilizar la grabación en el proceso de análisis y codificación de los resultados de la investigación. Los testimonios aportaron información fundamental para comprender la vivencia del arrepentimiento y la esperanza de unión familiar en madres de infantes recluidas en Perú.

Análisis de la información

La información obtenida fue sometida a un análisis de contenido; se realizó mediante la codificación de los datos por parte del equipo de investigación. Para procesar, toda la información, se utilizó el software especializado en análisis cualitativo (Atlas.ti). Con este programa se expresó a través de gráficos, toda la información obtenida.

Consideraciones éticas

Se respetó el derecho al buen nombre, reputación y la privacidad de las participantes. Todos los procedimientos fueron diseñados para asegurar la confidencialidad y el consentimiento informado.(32,33,34) Este estudio resultó del proyecto P-2022-42, (Resolución de Vicerrectorado de Investigación N° 295-2022-VI-UCV), titulado "El arrepentimiento y la esperanza de unión familiar en madres de infantes que cumplen prisión". Asimismo, estuvo enmarcado en la línea de investigación Atención Integral del Infante, Niño y Adolescente, desarrollada por el Grupo de Investigación Cultura y Desarrollo (ICDES) de la Universidad César Vallejo, Perú.

 

 

RESULTADOS

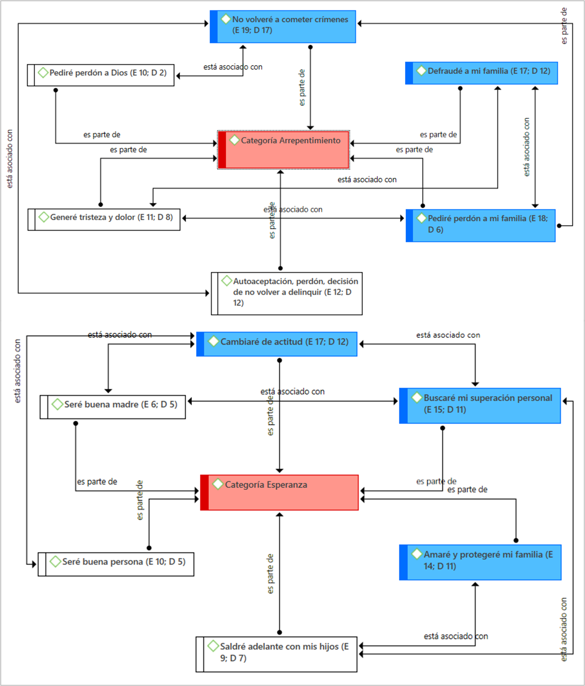
La figura 1 (Ver figura en la resolución original) muestra los elementos de arrepentimiento y esperanza; además, la tristeza, la decisión de no reincidir, la devoción a Dios y la familia, así como pedir perdón. Presenta una estructura jerárquica de relaciones causales y descriptivas sobre moral y relaciones personales. Además, incluye el deseo de mejorar como madre y persona, y la superación personal.

 

 

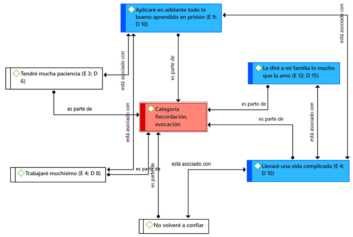
La figura 2 (Ver figura en la resolución original) recoge cómo las reclusas aplican las lecciones aprendidas, como la paciencia, el trabajo arduo y la cautela en la confianza. Destaca el amor hacia la familia y el compromiso con una vida simplificada; vinculan recuerdos y aprendizajes pasados con aspiraciones futuras, y su influencia en decisiones y planes futuros.

 

 

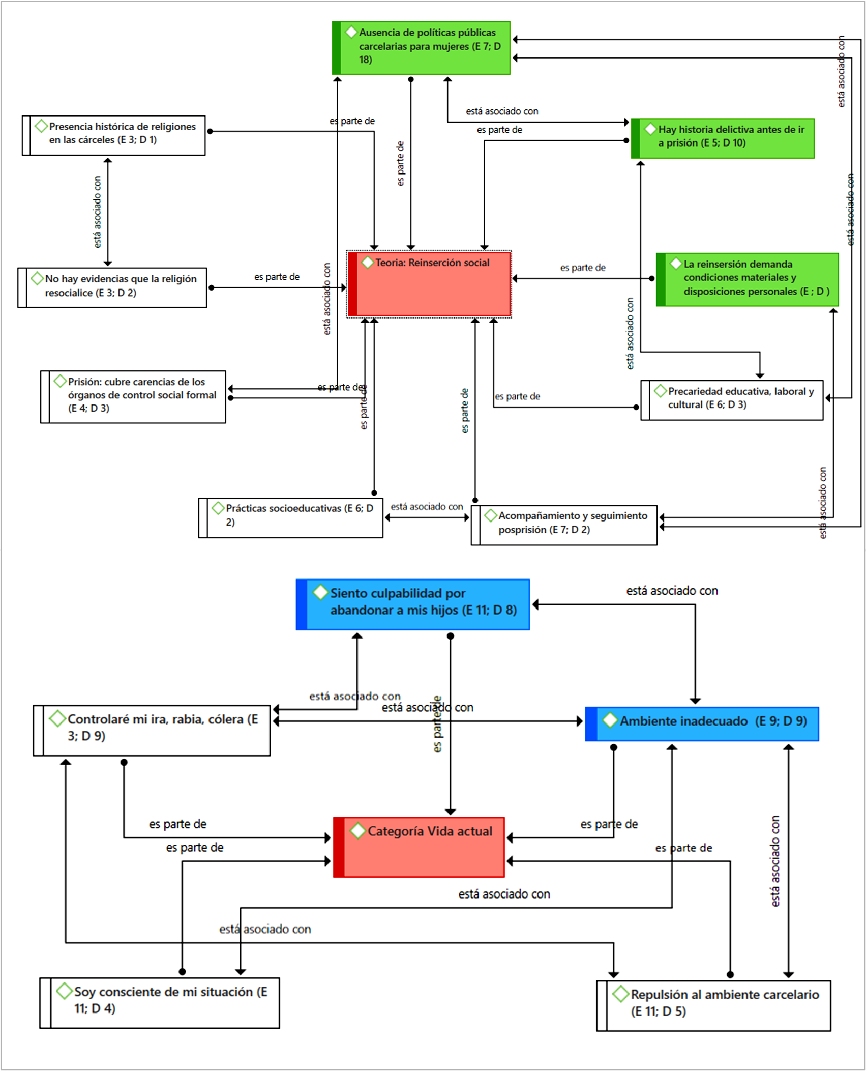
La figura 3 (Ver figura en la resolución original) muestra cómo la falta de políticas carcelarias específicas para mujeres, historias de vida previas, precariedad educativa y laboral, complican la reinserción de las reclusas. Resalta la necesidad de recursos materiales y disposiciones personales adecuadas, para la reinserción efectiva; además, enfatiza el papel de las prácticas socioeducativas y el seguimiento posterior a la prisión.

 

 

La figura 4 (Ver figura en la resolución original), expone las facetas de la prisión, como ser un lugar para trabajos forzados, una cárcel para mujeres, pero diseñada para hombres, y un entorno panóptico y de control. Además, se señala que la prisión sirve para proteger a la sociedad, aunque también se reconoce que puede reforzar desigualdades sociales y actuar como un instrumento de represión.

 

 

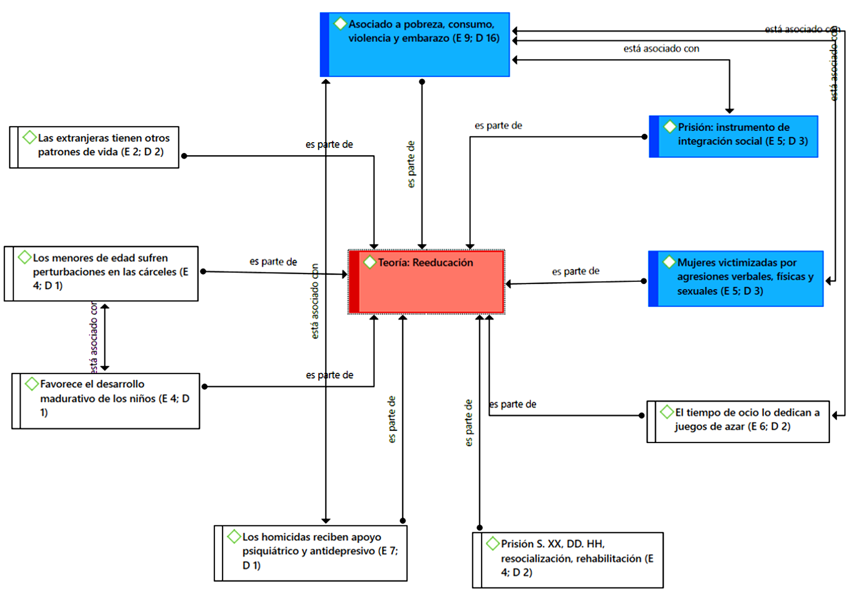
La figura 5 (Ver figura en la resolución original), concibe la prisión como una entidad multifacética, que puede promover la rehabilitación y la reintegración social. La figura vincula esta teoría con aspectos como el apoyo psiquiátrico para delincuentes, el impacto de la vida carcelaria en extranjeros y menores de edad, y la victimización de las mujeres. Además, contempla la prisión como un espacio para la reeducación a través del juego y la interacción social.

 

 

 

DISCUSIÓN

La categoría Arrepentimiento revela la complejidad de emociones, acciones y decisiones que enfrentan las madres encarceladas. Estudios anteriores resaltan la vergüenza y la culpa, como emociones centrales en este proceso.(10,11) Estas emociones no solo reflejan una confrontación interna con acciones pasadas, sino que también indican un deseo de cambio y rehabilitación. Este proceso de autoevaluación ética es crucial para la reintegración efectiva y la prevención de reincidencia, como lo sugiere la Oficina de las Naciones Unidas contra la Droga y el Delito.(12)

La estructura jerárquica de emociones y acciones identificadas, como la devoción a Dios, a la familia, así como pedir perdón; sugiere una red de apoyo y recursos vitales para la rehabilitación. Estos hallazgos concuerdan con investigaciones que subrayan la importancia de la espiritualidad, las redes sociales, y el apoyo familiar en el proceso de rehabilitación y bienestar emocional de las reclusas.(13,14) Además, coinciden con la necesidad de abordar las emociones de arrepentimiento durante la rehabilitación integral.(35) Aquí, la esperanza de unión familiar simboliza un motor para la rehabilitación y el cambio positivo. Este deseo de reconexión familiar se ve reflejado en estudios que resaltan el apoyo social y las oportunidades de inclusión para las mujeres, tras su excarcelación.(15,16) De hecho, actividades como la logoterapia, de inteligencia emocional, entre otras; ayudan a estas personas en la búsqueda de significado y un futuro mejor.(17) Finalmente, la maternidad en prisión se entrelaza con el sufrimiento, la angustia y la esperanza de una unión familiar futura.(18)

En cuanto a la categoría Esperanza, las madres reclusas se encuentran fuertemente motivadas para transformarse a nivel personal y familiar; reconocen errores pasados y aspiran a mejorar su conducta, de acuerdo con las normas sociales. Su profundo entendimiento de la repercusión de sus acciones, combinado con el deseo de proteger y amar a sus familias; refuerza su esperanza y compromiso con el cambio necesario. Estas motivaciones están respaldadas por estudios que asocian la esperanza disposicional con menores niveles de depresión y ansiedad; destacan su papel crucial para el bienestar general.(15)

La investigación mostró que la esperanza sirve como estrategia de supervivencia en prisión; permite que las reclusas mantengan expectativas positivas, esenciales para su reintegración social y familiar.(19) Estudios precedentes confirman que la esperanza de reunificación familiar es una fuerza motivadora, que impulsa a las madres a superar las adversidades y prepararse para un futuro mejor; además, les permite convertirse en madres optimistas y responsables.(21) Otra investigación,(17) ve con preocupación la estigmatización, las dificultades para mantener los lazos familiares mientras están recluidas, así como las preocupaciones sobre el bienestar de sus hijos.

En relación con la categoría Recordación, Evocación, la capacidad de las reclusas para reflexionar sobre su pasado y aprender de sus experiencias en prisión fue fundamental para entender su transformación personal. Este resultado es congruente con la idea de que la prisión podría convertirse en un espacio de aprendizaje y transformación personal.(22,24) Asimismo, la evocación de recuerdos y la reflexión sobre experiencias traumáticas o significativas, han desempeñado un rol crucial en la reconstrucción de la identidad de las madres encarceladas. Al respecto, estudios recientes muestran cómo la verbalización y el procesamiento de recuerdos pueden facilitar la superación personal y el bienestar.(22,23) Esta conexión entre memoria y proyección futura confirman la importancia de los programas de apoyo que fomenten la reflexión y la discusión abierta para enfrentar los desafíos lógicos (el estigma, la discriminación, hasta las dificultades económicas)(26,27) del proceso de reintegración social. Este estudio resalta la importancia de abordar integralmente los obstáculos para la reintegración, además, proporciona apoyo para adquirir empleo, vivienda, así como bienestar emocional y psicológico al regresar a la sociedad. Para ello, es necesario que las reclusas acepten responsablemente sus faltas, reconozcan sus errores(24) de manera sincera y resiliente.

El estudio resalta cómo el historial delictivo y las condiciones materiales y personales definen una compleja ruta de reinserción, en la que los individuos desempeñan roles fundamentales. Sin embargo, la precariedad educativa y laboral actual de las reclusas, junto con la ausencia de programas de acompañamiento después del encarcelamiento, agravan la potencial reinserción social.(24,30) El acompañamiento profesional y el apoyo familiar, son elementos claves para la reinserción.(13,14)

Las reclusas muestran autorreflexión, centrada en la culpa, en especial por el abandono de sus hijos. Estos sentimientos de culpa y reflexión se vinculan con estudios sobre el sufrimiento, el aburrimiento y la desesperación, empleando teorías como las de Schopenhauer, para entender sus experiencias.(28) Por tanto, la conciencia aguda de su situación, marcada por una repulsión hacia el ambiente carcelario y la promesa de superar comportamientos pasados, sienta las bases del cambio y la mejora. Al respecto, una investigación subraya la importancia de abordar estas necesidades como parte integral de la recuperación y preparación para la reintegración en la sociedad.(27) Los desafíos de la vida carcelaria, incluyendo la hostilidad del ambiente y la falta de adecuación a las necesidades femeninas, especialmente durante el embarazo y la maternidad,(26) acentúan la necesidad de reformas en el sistema penitenciario, que consideren la complejidad de las experiencias de las mujeres encarceladas.

Vinculado a la prisión, como mal necesario, esta investigación destaca la motivación de las reclusas por enmendar errores, pero critica las duras condiciones carcelarias enfrentadas. La comparación de prisiones con manicomios, subraya el control excesivo, y cuestiona la humanidad del sistema penitenciario actual.(25) Este paralelismo subraya la crítica de que, aunque las prisiones puedan ser vistas como necesarias para la contención de delitos, su diseño y operación actuales pueden ser ineficientes, injustos y contraproducentes para lograr la rehabilitación y reintegración de las reclusas.(28) Por tanto, se reitera la necesidad de un enfoque más humano y efectivo del sistema penitenciario, así como las condiciones carcelarias específicas para las reclusas, especialmente las madres.(25,26,27)

En cuanto a la reeducación, a pesar de las condiciones adversas y los desafíos inherentes al sistema penitenciario, existen oportunidades para fomentar el crecimiento personal, el aprendizaje y la preparación para la reintegración social de los reclusos. Este enfoque resalta la importancia del apoyo psiquiátrico, el desarrollo infantil a través del juego y la interacción social para la rehabilitación.(8,17) No obstante, la aplicación de la teoría de la reeducación al interior de las prisiones enfrenta múltiples desafíos, incluyendo la adaptación de los espacios y programas, a las necesidades diversas de los reclusos, particularmente en el caso de las mujeres, los extranjeros y los menores de edad. Existen estudios que destacan(24,30) cómo las estructuras penitenciarias actuales, a menudo no satisfacen las necesidades específicas de estas poblaciones. Además, la estigmatización y las desigualdades sociales, exacerbadas durante el encarcelamiento, pueden representar barreras adicionales para la reintegración de los reclusos en la sociedad.(26,27)

Las madres encarceladas experimentaron vergüenza y culpa, emociones que reflejaron una reflexión ética sobre sus acciones pasadas y un deseo de cambio. Este proceso fue clave para su reintegración efectiva y la prevención de reincidencia. La devoción a Dios y la familia, junto con el perdón solicitado, demostraron ser críticos en su rehabilitación, resaltando la importancia del apoyo espiritual y familiar en el proceso de recuperación.

La capacidad de las reclusas para reflexionar sobre su pasado y aprender de sus experiencias en prisión, se presenta como un factor clave para su transformación personal. La evocación de recuerdos y la reflexión sobre experiencias significativas fueron cruciales en la reconstrucción de su identidad.

La falta de educación y empleo, unida a la ausencia de programas de seguimiento después del encarcelamiento, podrían limitar la reintegración de las reclusas. Por ello, el apoyo psicosocial y educativo, además del seguimiento continuo, fueron considerados ejes fundamentales para facilitar la transición hacia la libertad, destacando la importancia del acompañamiento profesional y el apoyo familiar.

Las reclusas mostraron reflexiones centradas en la culpa por el abandono de sus hijos, y las dificultades de proporcionar un entorno adecuado en prisión. Sus experiencias, marcadas por el sufrimiento y la desesperación, reflejan una conciencia de su situación y un rechazo al ambiente carcelario.

Aunque las reclusas se mostraron motivadas para reparar sus errores, deben enfrentarse a difíciles condiciones carcelarias. Señalan que las prisiones, diseñadas principalmente para hombres, no solo fallan en atender las necesidades específicas de las mujeres, sino que también perpetúan desigualdades sociales y funcionan como un instrumento de represión.

A pesar de las adversidades y los desafíos del sistema penitenciario, existen oportunidades para fomentar el crecimiento personal y la preparación para la reintegración social de los reclusos. Sin embargo, la adaptación de espacios y programas a las necesidades de las reclusas, choca con estructuras penitenciarias, que a menudo, no satisfacen estas necesidades específicas y en las cuales, la estigmatización y las desigualdades sociales, actúan como barreras adicionales para la reintegración.

Por último, el estudio mostró cómo el arrepentimiento y la esperanza de unión familiar son cruciales para el bienestar emocional y el proceso de reintegración. Resaltó, además, la necesidad de políticas y programas de apoyo que aborden específicamente las necesidades de las madres encarceladas y sus familias, para facilitar la rehabilitación y la reconstrucción de la vida familiar tras el encarcelamiento.

 

 

REFERENCIAS BIBLIOGRÁFICAS

1. Quinn K. Dispositions that matter: Investigating criminalized women's resettlement through their (trans) carceral habitus [Internet]. Criminol Crim Justice. 2023; 23(1):20-38. DOI: 10.1177/17488958211017371

2. Tomczak P. Highlighting "Risky Remands" Through Prisoner Death Investigations: People With Very Severe Mental Illness Transitioning From Police and Court Custody Into Prison on Remand [Internet]. Front Psychiatry. 2022; 13:862365. DOI: 10.3389/fpsyt.2022.862365

3. Kjellstrand J, Clark M, Caffery C, Smith J, Eddy JM. Reentering the Community after Prison: Perspectives on the Role and Importance of Social Support [Internet]. Am J Crim Justice. 2022 [acceso: 24/10/2023]; 47(2):176-201. Disponible en: https://link.springer.com/article/10.1007/s12103-020-09596-4#citeas

4. Derrida J. On Cosmopolitanism and Forgiveness [Internet]. 1st ed. Routledge; 2001 [acceso: 24/08/2023]. Disponible en: https://www.routledge.com/On-Cosmopolitanism-and-Forgiveness/Derrida/p/book/9780415227124

5. García Arévalo P. El perdón. Una investigación filosófica, de Mariano Crespo [Internet]. Rev Filos open insight. 2017 [acceso: 25/10/2023]; 8(14):275-9. Disponible en: http://www.scielo.org.mx/scielo.php?script=sci_arttext&pid=S2007-24062017000200275&lng=es&nrm=iso&tlng=es

6. Enright RD, North J. Exploring Forgiveness [Internet]. 1st ed. Wisconsin: Univ of Wisconsin Press; 1998. [acceso: 24/10/2023]. Disponible en: https://books.google.com.pe/books?id=TwnxRMunnqEC&source=gbs_-navlinks_s

7. Murphy JG. Getting Even: Forgiveness and Its Limits [Internet]. Oxford University Press; 2005. DOI: 10.1093/acprof:oso/9780195178555.001.0001

8. Holloway R. On Forgiveness: How Can We Forgive the Unforgivable? [Internet]. Main edici. Canongate U.S.; 2002. [acceso: 20/12/2023]. Disponible en: https://www.amazon.com/-/es/Richard-Holloway/dp/184195358X

9. Piñas Mesa A. La antropología de la esperanza de Pedro Laín Entralgo [Internet]. Facies Domini. 2013 [acceso: 20/12/2023]; 5:217-34. Disponible en: https://repositorioinstitucional.ceu.es/bitstream/10637/7591/1/Antrop-ología_AntonioPiñas_FaciesDomini_2013.pdf

10. Golu F, Gorbănescu A. Applications of Personal Development in the re-education of Imprisoned Women [Internet]. Procedia - Soc Behav Sci. 2014; 127:606-10. DOI: 10.1016/j.sbspro.2014.03.320

11. Hepburn JM. A Problem of Guilt: An Exploration of Feelings of Guilt as an Obstacle to Psychic Change [Internet]. Br J Psychother. 2012; 28(2):188-200. DOI: 10.1111/j.1752-0118.2012.01277.x

12. ONUDD. Guía de Introducción a la Prevención de la Reincidencia y la Reintegración Social de Delincuentes [Internet]. Nueva York: ONUDD; 2013 [acceso: 20/12/2023]. Disponible en: https://www.researchgate.net/publication/237052899_Guia_de_Intro-duccion_a_la_Prevencion_de_la_Reincidencia_y_la_Reintegracion_S-ocial_de_Delincuentes

13. Ofori-Dua K, Forkuor JB, Onzaberigu NJ. Finding Solace Behind Bars: Experiences of Inmates in Kumasi Central Prison [Internet]. Journal of Victimology and Victim Justice. 2020 [acceso: 24/01/2024]; 3(2):183-201. Disponible en: https://journals.sagepub.com/doi/10.1177/2516606920965341

14. Jang SJ, Johnson BR, Anderson ML, Booyens K. Religion and Rehabilitation in Colombian and South African Prisons: A Human Flourishing Approach [Internet]. 2022 [acceso: 24/01/2024]; 33(3):225-52. Disponible en: https://journals.sagepub.com/doi/10.1177/10575677221123249

15. Wai-Ming Mak V, Man-Yin Ho S, Li WL, Ka-Yan Pau B. Relationships between hope and mental health among women in prison [Internet]. Crim Behav Ment Heal. 2021 [acceso: 24/01/2024]; 31(2):96-108. Disponible en: https://doi.org/10.1002/cbm.2191

16. Fortune D, Arai SM, Lyons KJ. Relational possibilities for women leaving prison: renewed hope for inclusion and belonging [Internet]. Contemp Justice Rev. 2020 [acceso: 20/01/2024]; 23(1):3-21. Disponible en: https://doi.org/10.1080/10282580.2019.1700367

17. Ghelbash Z, Yektatalab S, Momennasab M, Foruhi Z. Effect of group-based logotherapy on imprisoned women's level of hope: a randomized controlled trial (RCT) [Internet]. Int J Prison Health. 2020 [acceso: 20/01/2024]; 17(2):87-97. Disponible en: https://doi.org/10.1108/IJPH-05-2020-0032

18. Soledad Gesteria CV, Graziano F. La construcción de significados sobre la maternidad en prisión. Mujeres presas en cárceles de la provincia de Buenos Aires, Argentina [Internet]. Desacatos. 2019 [acceso: 20/01/2024]; (61):82-97. Disponible en: https://www.redalyc.org/articulo.oa?id=13964901006

19. Kızılkaya M, Sağlık MÜ, Fakültesi B, Abd H. The effect of psychoeducation on the social skills and problem-solving skills of female prisoners [Internet]. J Psychiatr Nurs. 2022 [acceso: 13/10/2023]; 13(1):1-8. Disponible en: https://phdergi.org/jvi.aspx?un=PHD-92653&volume=13&issue=1

20. Mustofa M, West BS, Sri Supadmi M, Sari H. Challenges to mothering while incarcerated: preliminary study of two women's prisons in Java, Indonesia [Internet]. Int J Prison Health. 2019 [acceso: 12/02/2023]; 15(1):37-45. Disponible en: https://doi.org/10.1108/IJPH-06-2017-0031

21. Easterling BA, Feldmeyer B, Presser L. Narrating Mother Identities From Prison. [Internet]. Feminist Criminology. 2018 [acceso: 12/02/2023]; 14(5):519-39. Disponible en: https://journals.sagepub.com/doi/abs/10.1177/1557085118773457?-journalCode=fcxa

22. Gois I, Kane E. Me-thinking: report on a pilot intervention with women in custody [Internet]. Ther Communities. 2022 [acceso: 24/12/2023]; 43(2):111-25. Disponible en: https://doi.org/10.1108/TC-11-2021-0024

23. Alemineh YT, Abegaz MD, Alemu NE. Incarcerated women's lived experience: a study in Dessie and Woldia correctional centers, Ethiopia [Internet]. J Criminol Res Policy Pract. 2022 [acceso: 24/10/2023]; 8(1):89-101. Disponible en: http://dx.doi.org/10.1108/JCRPP-07-2021-0045

24. Adamchuk I, Abulafia J. Women Decision-Making and Responsibility-Taking of Criminal Lifestyle: The Israeli Case [Internet]. Crim Justice Behav. 2022 [acceso: 24/10/2023]; 49(6):872-90. Disponible en: https://doi.org/10.1177/00938548211066902

25. Castle KM. A Sisterhood: The Collective Resilience Born in the Periphery of Prison [Internet]. Sociol Inq. 2023 [acceso: 24/01/2023]; 93(1):117-52. Disponible en: https://onlinelibrary.wiley.com/doi/full/10.1111/soin.12510

26. Sapkota D, Dennison S, Allen J, Gamble J, Williams C, Malope-Rwodzi N, et al. Navigating pregnancy and early motherhood in prison: a thematic analysis of mothers' experiences [Internet]. Heal Justice. 2022 [acceso: 24/01/2024]; 10(1):32. Disponible en: https://doi.org/10.1186/s40352-022-00196-4

27. Augsburger A, Neri C, Bodenmann P, Gravier B, Jaquier V, Clair C. Assessing incarcerated women's physical and mental health status and needs in a Swiss prison: a cross-sectional study [Internet]. Heal Justice. 2022 [acceso: 24/01/2024]; 10(1):1-16. Disponible en: https://healthandjusticejournal.biomedcentral.com/articles/10.1186-/s40352-022-00171-z

28. Isidro RV, Oberio R, Petrola JPJ. Conquering the experiences of pain, boredom and despair among selected incarcerated mothers through alternative learning system activities [Internet]. Int J Public Heal Sci. 2022 [acceso: 20/01/2024]; 11(1):303-9. Disponible en: http://doi.org/10.11591/ijphs.v11i1.21067

29. Korzh A. 'You have been punished in prison. And then when you are released, you are punished for life': Post-incarceration barriers for women in Ukraine [Internet]. Int Sociol. 2022 [acceso: 24/01/2024]; 37(3):373-90. Disponible en: https://doi.org/10.1177/02685809221084447

30. Mondé GC. This Is Our Freedom: Motherhood in the Shadow of the American Prison System [Internet]. Vol. 1, This Is Our Freedom: Motherhood in the Shadow of the American Prison System. California: University of California Press; 2022. [acceso: 24/01/2024]. Disponible en: https://www.amazon.com/This-Our-Freedom-Motherhood-American/dp/0520380711

31. Gallagher S, Zahavi D. La mente fenomenológica [Internet]. Memphis: Zahavi; 2013. [acceso: 20/01/2024]. Disponible en: https://www.alianzaeditorial.es/libro/manuales/la-mente-fenomenologica-shaun-gallagher-9788420677958/

32. Merz JF. The Nuremberg Code and Informed Consent for Research [Internet]. JAMA. 2018 [acceso: 27/10/2023]; 319(1):85-6. Disponible en: https://jamanetwork.com/journals/jama/fullarticle/2667714

33. Flores-Ruiz E, Miranda-Novales MG, Villasís-Keever MÁ. El protocolo de investigación VI: cómo elegir la prueba estadística adecuada. Estadística inferencial [Internet]. Rev Alerg México. 2017 [acceso: 20/01/2024]; 64(3):364. Disponible en: https://doi.org/10.29262/ram.v64i3.304

34. World Medical Association. Declaration of Helsinki: Ethical Principles for Medical Research Involving Human Subjects [Internet]. Clin Rev Educ. 2013 [acceso: 20/10/2023]; 310(20):2191-4. Disponible en: https://www.wma.net/wp-content/uploads/2016/11/DoH-Oct2013-JAMA.pdf

35. Campana LG, Cornwell CS. Evaluation of a Family Wellness Course for Persons in Prison [Internet]. J Correct Educ. 2015 [acceso: 20/01/2024]; 66(1):45-57. Disponible en: https://eric.ed.gov/?id=EJ1053957

 

 

Conflictos de interés

Los autores declaran que no existen conflictos de interés.

 

Contribuciones de los autores

Conceptualización: Fernando Eli Ledesma Pérez, Juana María Cruz Montero, Enaidy Reynosa Navarro.
Curación de datos: Fernando Eli Ledesma Pérez,Lindon Vela Meléndez.
Análisis formal: Fernando Eli Ledesma Pérez, Juana María Cruz Montero, Enaidy Reynosa Navarro,Lindon Vela Meléndez, Aquila Priscila Montañez Huancaya de Salinas.
Adquisición de fondos: Fernando Eli Ledesma Pérez, Juana María Cruz Montero, Enaidy Reynosa Navarro.
Investigación: Fernando Eli Ledesma Pérez, Juana María Cruz Montero, Enaidy Reynosa Navarro,Lindon Vela Meléndez, Aquila Priscila Montañez Huancaya de Salinas
Supervisión: Fernando Eli Ledesma Pérez, Juana María Cruz Montero, Enaidy Reynosa Navarro.
Metodología: Fernando Eli Ledesma Pérez, Juana María Cruz Montero, Enaidy Reynosa Navarro,Aquila Priscila Montañez Huancaya de Salinas.
Redacción - borrador original: Fernando Eli Ledesma Pérez, Juana María Cruz Montero, Enaidy Reynosa Navarro,Lindon Vela Meléndez, Aquila Priscila Montañez Huancaya de Salinas.
Redacción - revisión y edición: Fernando Eli Ledesma Pérez, Juana María Cruz Montero, Enaidy Reynosa Navarro,Lindon Vela Meléndez, Aquila Priscila Montañez Huancaya de Salinas.

 

Declaración de disponibilidad de datos

Todos los datos cualitativos recopilados y analizados en este estudio están exhaustivamente documentados y presentados en el manuscrito.