Artículo de Investigación
Aplicación de la gestión por procesos en un proyecto de desarrollo local del sector de la salud
Application of process management in a local health sector development project
Nelson José Ramírez González1 https://orcid.org/0009-0009-5608-2934
Elayne Tápanes Suárez2 https://orcid.org/0000-0003-1663-0560
Sonia Emilia Leyva Ricardo3* https://orcid.org/0000-0002-4556-2301
Yasniel Sánchez Suárez4,5 https://orcid.org/0000-0003-1095-1865
Olga Gómez Figueroa4,5 https://orcid.org/0000-0002-3017-834X
1Proyecto de Desarrollo Local Ruta Futuro. Matanzas, Cuba.
2Central Termoeléctrica Antonio Guiteras. Matanzas, Cuba.
3Universidad UTE Sede Santo Domingo. Santo Domingo de los Tsáchilas, Ecuador.
4Universidad de Matanzas. Matanzas, Cuba.
5Centro de Estudios Futuro. Matanzas, Cuba.
*Autor para la correspondencia. Correo electrónico: sonia.leyva@ute.edu.ec
RESUMEN
Introducción: El desarrollo local es esencial para satisfacer las necesidades socioeconómicas de las personas. Se enfoca en la integración de los componentes económico, social, cultural, ambiental y político, para movilizar las potencialidades locales. Los proyectos de desarrollo local en el sector de la salud buscan mejorar la calidad de vida de las personas, a través de la participación activa de la ciudadanía, equipos de salud, centros formadores y autoridades locales. Su gestión actual tiene un limitado enfoque de procesos.
Objetivo: Aplicar la gestión por procesos en un proyecto de desarrollo local del sector de la salud.
Métodos: La investigación se desarrolló bajo el paradigma cuantitativo, mediante un estudio de caso en un proyecto de desarrollo local con objeto social vinculado al sector de la salud. Se propone una metodología sustentada en la gestión por procesos, estructurada en cuatro fases.
Resultados: Se analizó el ciclo de vida de un proyecto institucional de la Filial de Ciencias Médicas “Dr. Eusebio Hernández Pérez”. Se identificaron y clasificaron 12 procesos, y se asignaron los actores responsables a los clasificados como clave. Se seleccionó como proceso relevante el de acción comunitaria en salud, el que se diagramó, se identificaron sus principales deficiencias mediante la confección de un diagrama causa-efecto y se propuso un plan de acción de mejoras.
Conclusiones: La aplicación de la gestión por procesos en el proyecto de desarrollo local seleccionado permitió estructurar y organizar las diferentes actividades con un enfoque en la integración multisectorial, adaptado a las particularidades territoriales.
Palabras clave: administración; desarrollo local; proyectos; servicios de salud.
ABSTRACT
Introduction: Local development is essential to meet the socioeconomic needs of the people. It focuses on the integration of economic, social, cultural, environmental, and political components to mobilize local potential. Local development projects in the health sector aim to improve the quality of life of the people through the active participation of citizens, health teams, training centers, and local authorities. Their current management has a limited process-oriented approach.
Objective: Apply process management to a local health sector development project.
Methods: The research was conducted under the quantitative paradigm, through a case study of a local development project with a social purpose linked to the health sector. A methodology based on process management, structured in four phases, is proposed.
Results: The life cycle of an institutional project at the Dr. Eusebio Hernández Pérez Medical Sciences Branch was analysed. Twelve processes were identified and classified, and responsible actors were assigned to those classified as key. The community health action process was selected as the relevant process. This process was diagrammed, its main deficiencies were identified by creating a cause-and-effect diagram, and an improvement action plan was proposed.
Conclusions: The application of process management in the selected local development project made it possible to structure and organize the different activities with a focus on multisectoral integration, adapted to the territorial particularities.
Keywords: health services; local development; management; project.
Recibido: 24/07/2025
Aprobado: 05/12/2025
INTRODUCCIÓN
Para entender el concepto de desarrollo local, primero, hay que tener una noción de lo que significa desarrollo.(1) En las últimas décadas, la perspectiva económica del desarrollo evolucionó en relación con el ámbito geográfico debido a los efectos de la globalización.(2) Se entiende como un proceso de crecimiento económico y transformación estructural que eleva el bienestar de una localidad o región.(3) Según Huilcapi Masacón MR y otros(4) el desarrollo local es esencial para satisfacer las necesidades socioeconómicas de las personas, mientras que Torres Paez CC(5) agrega que es un proceso de construcción social y cambio estructural que, desde un entorno innovador territorial, desarrolla capacidades locales para gestionar políticas públicas, estrategias, programas y proyectos.
El desarrollo local ha emergido como un enfoque fundamental dentro de la administración pública contemporánea, especialmente en contextos donde se busca descentralizar la gestión y acercar los servicios a la ciudadanía.(6) La administración pública de la salud a nivel local enfrenta el desafío de mejorar la calidad de vida de las comunidades mediante una gestión eficiente y participativa de los servicios sanitarios.(7) Una gestión pública efectiva en salud requiere de recursos y de una gobernanza que facilite la articulación entre actores locales.(8) De hecho, la gestión por procesos se ha posicionado como un modelo clave para optimizar la eficiencia y la calidad en la prestación de servicios públicos de salud.(9)
La estrategia de desarrollo local en salud debe concebirse como un proceso de construcción continua que se fundamenta en la promoción de relaciones sociales, colectivas y solidarias. El propósito de estas relaciones es facilitar la generación y movilización efectiva de recursos propios para abordar las necesidades identificadas.(10,11) Desde esta perspectiva, resulta evidente que la estrategia requiere un proceso de gestión permanente que impulse su mejora,(12) mediante la planificación,(13) organización,(14) ejecución y control.(15) Estas acciones y actividades se orientan hacia el logro del bienestar y la satisfacción de las necesidades. Su ejecución se adapta a las condiciones concretas de cada momento y a los cambios que surgen en el contexto interno y externo. Estos elementos constituyen la base de la dirección.(16)
En Cuba, las estrategias de desarrollo local constituyen un instrumento de apoyo a la gestión de gobierno municipal.(17) Las estrategias deben lograr la circulación del conocimiento y las tecnologías hacia los principales proyectos,(18) aprovechar el conocimiento experto para la toma de decisiones tanto económicas como gubernamentales, lo cual refuerza el sistema de gestión de gobierno basado en ciencia e innovación.(19)
Los proyectos de desarrollo local (PDL) pueden verse como un proceso, que orienta a los actores locales, mediante acciones de transformación del territorio hacia una dirección deseada y debe ser de naturaleza continua. Es imprescindible gestionar las potencialidades existentes en el lugar, las cuales abarcan aspectos geográficos, demográficos, culturales, naturales, infraestructurales, institucionales, humanos (tanto su capacidad intelectual como operativa) y financieros.
En la literatura se constatan investigaciones con un enfoque integral y abarcador del concepto de PDL.(20,21) Del análisis, se define como un proceso de construcción social, participativo, dinámico, multidimensional en que se dispone de un período y lugar específico, de un conjunto de recursos, esfuerzos y acciones, con el propósito de transformar una situación existente a otra deseada, mediante la provisión de productos, bienes o servicios.
Los PDL en el sector salud buscan mejorar la calidad de vida de las comunidades,(22) mediante la participación activa de la ciudadanía, los centros formadores, las autoridades locales y los equipos de salud. Esta estrategia que, según investigaciones, resulta fundamental para el éxito y la sostenibilidad de las intervenciones.(23) Los procesos de gestión de los proyectos incluyen la creación de consejos de desarrollo local de la salud (o consejos técnicos asesores), para identificar las necesidades.(24) Se diseñan planes de acción y se evalúan los resultados junto a la comunidad, desde una gestión más cercana de recursos y servicios de la salud. Estos proyectos, con el apoyo de fondos para el desarrollo local, promueven el enfoque participativo y territorial, en función de la sostenibilidad de las acciones, elemento que promueve el fortalecimiento del sistema de salud mediante encadenamientos productivos en función del desarrollo.(25)
Entre las causas principales del fracaso de los PDL se encuentran: la insuficiencia en la gestión de los recursos humanos y en consecuencia, a errores en el desempeño de sus funciones;(26) obstáculos a escala municipal como la falta de comunicación, información y coordinación entre los diferentes actores; la desarticulación de los procesos de planeamiento; la deficiente capacitación sobre gestión local de los dirigentes y cuadros;(1) y el limitado diagnóstico de los recursos disponibles para realizar proyectos. Lo anterior, vinculado a las estrategias de desarrollo municipal, poca claridad de objetivos, del alcance y de los aseguramientos necesarios para la ejecución de los proyectos.(27)
La identificación de las limitaciones de los PDL en el sector de la salud en Matanzas se basó en entrevistas a actores clave, entre ellos: 2 administradores de PDL, 5 miembros de los grupos de desarrollo local (provincial y municipal), 3 especialistas del gobierno provincial, y representantes del consejo de dirección de la Filial de Ciencias Médicas “Dr. Eusebio Hernández Pérez”, las fundamentales fueron: el 90 % de las iniciativas se gestionan con enfoque en las funciones, y no con un enfoque integral en los procesos,(28,29) lo que ocasiona acciones aisladas y reactivas; el 40 % de los PDL presentan desviaciones presupuestarias superiores, ocasionadas por el deficiente proceso de formulación y caracterización de PDL; en los registros se cuenta con 4 visitas a los PDL, de 17 en total, en las cuales solo el 55 % cumple con el 100 % de sus objetivos; y deficiente integración de actores, pues solo 10 % de los PDL establecen contratos con otros actores locales, elemento que limita la generación de encadenamientos productivos locales.
El objetivo de la investigación es aplicar la gestión por procesos en un proyecto de desarrollo local del sector de la salud.
MÉTODOS
La investigación se desarrolló bajo el paradigma cuantitativo, con un enfoque explicativo, mediante la aplicación en un PDL con objeto social vinculado al sector de la salud. La investigación se encuentra asociada a los proyectos de investigación: “Perfeccionamiento de los procesos de la cadena de suministro” (PN223MT14-015) y “Proyecto de investigación y desarrollo del Centro de Estudios Futuro”.
La propuesta inicial para conformar el equipo de trabajo fue de 11 expertos, dos de los posibles expertos no se tuvieron en cuenta para conformar el equipo de trabajo, porque sus niveles de conocimientos teóricos y prácticos se encontraron por debajo de 0,70. De los nueve seleccionados, ocho se consideran medianamente competentes (88,88 %), elemento que evidenció la necesidad de desarrollar talleres teórico-prácticos de formación (se desarrollaron cuatro talleres: dos teóricos y dos prácticos).
A partir de las brechas encontradas, se propuso un procedimiento metodológico para la gestión de procesos en PDL, estructurada en 4 fases, que puede ser generalizada a cualquiera de las modalidades de PDL.
Las modalidades de PDL según el Consejo de Ministros de la República de Cuba en su decreto ley 33 del 2019 son:(20) socioculturales, ambientales, institucionales, de investigación desarrollo e innovación y económicos - productivos. La validación del proceder metodológico se realizó con el criterio de los expertos, que evaluaron su consistencia lógica y su pertinencia científico-metodológica.
Según el ciclo de vida del proyecto,(30) el procedimiento metodológico se dividió en dos etapas: (1) Etapa de inicio, que incluye las fases del procedimiento 1 y 2, que buscan desde la concepción del proyecto la identificación de características distintivas que apoye las actividades relacionadas con el desarrollo de la gestión por procesos, y enfocar las estrategias hacia el cumplimiento de los objetivos mediante el trabajo colaborativo entre departamentos y (2) Etapa de ejecución, que incluyó las fases del procedimiento 3 y 4, que buscan durante el proceso, la búsqueda constante de oportunidades de mejora de estos y maximizar el cumplimiento eficiente de las metas trazadas durante el período de aprobación.
Descripción del procedimiento metodológico
Fase 1. Preparación para la implementación
La fase tiene como objetivo sentar las bases para mejorar la gestión de procesos en el PDL, en función de su modalidad y características principales. Se conformó el equipo de trabajo multidisciplinario,(31) con competencias necesarias para el despliegue eficiente de la estrategia de gestión de procesos.(32) En la investigación se utilizó el procedimiento propuesto por Artola Pimentel M.(33) La clasificación de los PDL se realizó en función de las modalidades reconocidas en el decreto 33 de 2021.(20) Entre los criterios que se tuvieron en cuenta se encuentran: objetivo del proyecto, objeto social y principales impactos a partir de su aporte en la creación de bienes o servicios.
Una vez clasificado el PDL, el equipo de trabajo de conjunto con la junta de manejo del PDL mapeó las principales etapas de su ciclo de vida, su interacción, los principales actores que intervienen y el flujo monetario financiero. Para caracterizar el PDL se utilizó la propuesta de Fernández Sánchez E(34) que permite realizar un análisis externo e interno de la institución mediante el despliegue de 13 variables.
Fase 2. Desarrollo de la gestión por procesos
Para definir los procesos principales, se empleó una tormenta de ideas con los expertos. El objetivo de este ejercicio fue desglosar cada proceso en todas las actividades específicas que componen el ciclo de vida del PDL. Para el nombramiento de los responsables de los procesos se realizó una identificación de grupos de interés, tanto internos como externos, dado el carácter multiempresarial de la gestión de PDL, y se asignaron las responsabilidades a partir de la matriz “responsable, responsable final, consultante e informa” (RACI).(35) Una vez identificados los responsables en los procesos identificados, se clasificaron según el criterio de Medina León A y otros.(36)
Para seleccionar los procesos relevantes a estudiar, se utilizó el método Delphi, además de otros criterios como decisión de la administración, deficiencias detectadas en auditorías y procesos de control interno.(31) Para representar los procesos se utilizó el diagrama As – Is, útil para representar actividades y sus secuencias tal como suceden.
Fase 3. Análisis de los procesos
Se realizó un análisis de los principales problemas que afectan los procesos, mediante rondas de trabajo y observación participativa en las actividades; las causas y subcausas se identificaron mediante tormenta de ideas y se representaron en un diagrama de Ishikawa.(37)
Fase 4. Propuesta de acciones de mejora
La fase tiene como objetivo proponer un plan de acción de mejora a los principales problemas identificados en los procesos. El plan de acción se estructuró en problema, mejoras, responsable y fecha de cumplimiento.
Consideraciones éticas
No se realizaron intervenciones que afecten a seres humanos ni animales. Las opiniones de los expertos consultados y miembros de la comunidad se trataron de forma confidenciales y solo se utilizaron para los propósitos de la investigación.
RESULTADOS
De la aplicación del procedimiento metodológico para la gestión por procesos en el PDL se obtuvieron los siguientes resultados:
Fase 1. Preparación para la implementación
Se seleccionaron 9 expertos. El proyecto se clasificó como institucional ya que se enfoca en mejorar las condiciones de salud de la población local, a partir de las competencias institucionales de la Filial de Ciencias Médicas “Dr. Eusebio Hernández Pérez”.
La figura 1 muestra el mapa del ciclo de vida del proyecto. Se representan los principales actores que intervienen; se observa una estructura clara que vincula las etapas de inicio, ejecución y cierre con los procesos de monitoreo, control y evaluación de impactos. Se destaca la retroalimentación continua y la participación articulada de actores institucionales, como el gobierno municipal, la universidad y la comunidad, lo cual refleja un enfoque colaborativo.
El proyecto funciona como catalizador, con liderazgo en el diagnóstico, la planificación y ejecución de estrategias de salud local. Los activistas del proyecto, en su mayoría son del municipio Colón (comunidad) que participa en capacitaciones y colaboran en la identificación de necesidades y soluciones. Su misión es la promoción, prevención y pesquisas activas de enfermedades digestivas, tumorales, bucales, respiratorias e infecciones de transmisión sexual. Su principal cliente es la comunidad local.
Fase 2. Desarrollo de la gestión por procesos
Se identificaron y clasificaron 12 procesos:
Estratégicos: gestión de la calidad (GCal), capacitación (Cap), gestión de la dirección (GD) y gestión de la innovación (GI).
Claves: comunicación y extensión (CExt), acción comunitaria en salud (ACS), monitoreo y control (MyC) e informatización (I).
Apoyo: gestión de recursos humanos (GRRHH), gestión económica financiera (GEF) y gestión del conocimiento (GC) y logística (Log).
En la tabla 1 se muestra la matriz de asignación de responsabilidades a los actores involucrados.
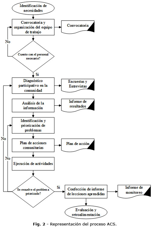
La junta de manejo del PDL decidió estudiar, entre los procesos clave, el de ACS. A partir de los criterios del equipo de trabajo, luego de dos rondas del método Delphi, con coeficiente α Cronbach de 0,92 y un coeficiente de concordancia del 88,8 %. Para la descripción se realizó un diagrama As – Is (Fig. 2).
La figura 2 presenta un modelo cíclico y participativo para el desarrollo local, estructurado en fases lógicas, que van desde la identificación de necesidades, hasta la evaluación de resultados. Se destaca su enfoque en la retroalimentación continua y la flexibilidad, al incorporar un mecanismo de retorno al diagnóstico, en caso de no resolverse el problema priorizado.
Se realizó una lluvia de ideas entre el equipo de trabajo, se identificaron las principales deficiencias del proceso de ACS y el principal problema estuvo relacionado con su insuficiente gestión (Fig. 3).
Fase 4. Propuesta de acciones de mejora
En esta etapa se pretendió dar solución a los principales problemas que afectan el proceso objeto de estudio y a sus causas fundamentales. En la tabla 2 se resume el plan de acción de mejoras.
DISCUSIÓN
La gestión de PDL en el sector de la salud constituye una prioridad internacional, en concordancia con los objetivos de desarrollo sostenible.(38) En Cuba representa una política pública de importancia estratégica.(39) La literatura apunta a la necesidad de gestionar estos proyectos con un enfoque de procesos;(1,28) coincidencia que resulta particularmente relevante al contrastar los presentes hallazgos con el contexto diagnóstico inicial, en el cual 90 % de las iniciativas se gestionaban con un enfoque en funciones aisladas. Frente a modelos genéricos de ciclo de vida,(25,27) el procedimiento metodológico propuesto establece dos etapas concretas (inicio y ejecución), articuladas con el ciclo de gestión, que permitió mediante una implementación práctica, identificar y clasificar 12 procesos específicos en el PDL estudiado.
Este enfoque encuentra respaldo en aplicaciones previas de gestión por procesos en el sector salud,(31,40,41) aunque con una diferencia sustancial: mientras dichas aplicaciones se concentran en optimizar procesos intraorganizacionales, el aporte diferencial radica en la gestión de procesos multiactorales. La eficacia de este enfoque se verificó al lograr una asignación precisa de responsabilidades en cuatro procesos clave mediante matrices RACI, lo que permitió superar la problemática inicial, en que solo el 10 % de los PDL establecían contratos con otros actores locales. Esta articulación responde directamente a los desafíos de coordinación identificados en la literatura(42,43) y provee un mecanismo de gobernanza para superar el tradicional enfoque personalista.(44)
El procedimiento metodológico tiene la capacidad de integrar actores, lo que complementa con su potencial para el control.(45) La identificación y diagramación del proceso de ACS permitió un análisis causal de sus deficiencias; de esta forma se establecieron las bases para un plan de mejora con cuatro acciones específicas y responsables definidos. Esto contrasta con la situación diagnóstica, en la cual solo el 55 % de los PDL cumplían con el 100 % de sus objetivos y un 40 % presentaban desviaciones presupuestarias superiores al 15 %, problemáticas frecuentemente asociadas a la falta de herramientas para el control y evaluación continua.
Si bien la propuesta no incluye una fase explícita de cierre, con indicadores de impacto –limitación a abordar en futuras investigaciones–, su valor radica en proveer un sistema integral para la gestión inicial y ejecutiva de PDL en salud. El aporte diferencial de esta investigación consiste en haber desarrollado y aplicado un proceder metodológico que no solo identifica, sino que operacionaliza la integración multisectorial, y ofrece un marco reproducible para la profesionalización de la gestión de PDL en un contexto donde la articulación de actores y el control de procesos resultan decisivos para el éxito.
La aplicación de la gestión por procesos en el proyecto de desarrollo local seleccionado permitió estructurar y organizar las diferentes actividades con un enfoque en la integración multisectorial, adaptado a las particularidades territoriales.
REFERENCIAS BIBLIOGRÁFICAS
1. Almaguer Torres RM, Pérez Campaña M, Aguilera García LO. Procedimiento para la gestión integrada y por procesos de proyectos de desarrollo local [Internet]. Retos de la Dirección. 2020 [acceso: 28/04/2025];14(1):89-115. Disponible en: http://scielo.sld.cu/scielo.php?pid=S2306-91552020000100089&script=sci_arttext
2. Brito Montero A, González Sousa R. Desarrollo y desarrollo territorial: reflexiones imprescindibles para la Cuba de hoy [Internet]. Estudios del Desarrollo Social: Cuba y América Latina. 2023 [acceso: 28/04/2025];11(3):472-88. Disponible en: https://revistas.uh.cu/revflacso/article/view/7801
3. González Meyer R, Micheletti S. El desarrollo local endógeno en tiempos de globalización: aproximaciones teóricas y desafíos prácticos [Internet]. CUHSO (Temuco). 2021;31(2):354-81. DOI: 10.7770/cuhso-v31n2-art2209
4. Huilcapi Masacón MR, Mora Aristega JE. Calidad y rentabilidad de los productos: impacto en la sociedad [Internet]. PRO SCIENCES: Revista de producción, ciencias e investigación. 2017 [acceso: 28/04/2025];1(3):16-9. Disponible en: https://scholar.archive.org/work/vqsullj5ffdzhkvdmdhd3kgih4/access/wayback/http://www.journalprosciences.com/index.php/ps/article/download/15/28
5. Torres Paez CC. Modelo para la gestión de políticas territoriales de desarrollo local a escala municipal en Cuba [Internet]. Anales de la Academia de Ciencias de Cuba. 2018 [acceso: 28/04/2025];8(1): [aprox. 7 p.]. Disponible en: https://revistaccuba.sld.cu/index.php/revacc/article/view/405/399
6. Soler Porro AB, Corratgé Delgado H, González SM, Arocha Mariñó C, Carnota Lauzán O. Administración pública y salud pública [Internet]. Infodir. 2022 [acceso: 28/04/2025]; (39): e_1311. Disponible en: http://scielo.sld.cu/pdf/infd/n39/1996-3521-infd-39-e1311.pdf
7. Arrieta Díaz D. Evaluación de la percepción de la calidad de vida laboral en una organización de primer nivel de atención de salud estatal en México [Internet]. RICEA Revista Iberoamericana de Contaduría, Economía y Administración. 2024 [acceso: 28/04/2025];13(26):1-20. Disponible en: https://mail.ricea.org.mx/index.php/ricea/article/download/228/657/
8. Valenzuela Muñoz A, Ruiz Huaraz CB, Aragon Rosadio RJ, Villanueva Cadenas DI. Gobernanza participativa. Estrategias para la inclusión ciudadana en la gestión pública [Internet]. Revista Venezolana de Gerencia: RVG. 2024;29(12):1544-57. DOI: 10.52080/rvgluz.29.e12.42
9. Solarte Portilla AL, Andrade Sanchez K, Arteaga Diaz YM, Herrera López HM. Aproximación general a la gestión por procesos en los servicios de salud en Latinoamérica: una revisión bibliográfica [Internet]. Informes psicológicos. 2024 [acceso: 28/04/2025];24(1):69-89. Disponible en: https://revistas.upb.edu.co/index.php/informespsicologicos/article/download/7765/7318
10. Suárez Rodríguez LS, Gálvez León R, Huertas López TE, Salgado Cruz M. Contribución al impulso de tradiciones campesinas agroecológicas, una visión desde lo Local, Jagüey Grande, Matanzas [Internet]. Avances. 2022 [acceso: 28/04/2025];24(2):150-65. Disponible en: https://www.redalyc.org/journal/6378/637869394006/637869394006.pdf
11. González Romero G. La innovación social como estrategia de desarrollo. Políticas urbanas y acción colectiva [Internet]. Teuken Bidikay-Revista Latinoamericana de Investigación en Organizaciones, Ambiente y Sociedad. 2020; 11(16):29-54. DOI: 10.33571/teuken.v11n16a2
12. Camue Alvarez A, Torres Gómez de Cádiz DC, Pérez Díaz DP, Jiménez García YM, Rodríguez Fernández R. Estrategia de Desarrollo Local para el Municipio San Antonio de los Baños en la Provincia Artemisa. Cuba [Internet]. Investigación y Ciencia Aplicada a la Ingeniería. 2025 [acceso: 18/11/2025]; 8(52):14-9. Disponible en: https://www.ojsincaing.com.mx/index.php/ediciones/article/download/509/657
13. Pérez Peralta CM, Chirinos Araque YdV, Ramírez García AG, Barbera Alvarado N. Política pública para el desarrollo local inclusivo desde la prospectiva estratégica en Colombia [Internet]. Revista Venezolana de Gerencia. 2021 [acceso: 18/11/2025];26(95):492-513. Disponible en: https://www.redalyc.org/journal/290/29069613002/html/
14. León Reyes Y, González Paris E, Miranda Lorenzo YO. Capacitación a servidores públicos para perfeccionar la estrategia de desarrollo local en Matanzas [Internet]. Revista Crítica con Ciencia. 2023 [acceso: 18/11/2025];1(2):140-60. Disponible en: https://uptvallesdeltuy.com/ojs/index.php/revista_criticaconciencia/article/download/28/22
15. Quispe Humpire E, González Álvarez MD. Creative incubator model as a catalyst agent to dynamize the creative ecosystem in a cultural city [Internet]. Biblios. 2022(84):79-95. DOI: 10.5195/biblios.2022.1079
16. Labrador Machín O, Mirabal González Y, Torres Paez CC. Potencialidades del cooperativismo agropecuario en función de la soberanía alimentaria y educación nutricional [Internet]. Cooperativismo y Desarrollo. 2020 [acceso: 28/04/2025];8(3):587-602. Disponible en: http://scielo.sld.cu/pdf/cod/v8n3/2310-340X-cod-8-03-587.pdf
17. Quevedo Y, Manso A, Sánchez A. Las estrategias de desarrollo local en Cuba. El caso del municipio Palmira de la provincia de Cienfuegos [Internet]. EKOTEMAS. 2019 [acceso: 28/04/2025];8(1):124-39. Disponible en: https://www.ekotemas.cu/index.php/ekotemas/article/download/93/83
18. Núñez Jover J, Fernández González A. El proceso de institucionalización del desarrollo local y los muchos problemas por resolver. Transformaciones en el modelo de desarrollo económico y social: acciones desde la Red de Desarrollo Local de la Universidad de La Habana. La Habana: Editorial UH; 2023.
19. Díaz-Canel Bermúdez MM, Delgado Fernández M. Gestión del gobierno orientado a la innovación: Contexto y caracterización del Modelo [Internet]. Revista Universidad y Sociedad. 2021 [acceso: 28/04/2025];13(1):6-16. Disponible en: http://scielo.sld.cu/scielo.php?pid=S2218-36202021000100006&script=sci_arttext
20. Consejo de Ministros de la República de Cuba C. Decreto 33 Para la Gestión Estratégica del Desarrollo Territorial [Internet]. La Habana: Gaceta Oficial de la República de Cuba, Edición Ordinaria No 40; 2021. [acceso: 28/04/2025]. Disponible en: https://www.gacetaoficial.gob.cu/es/decreto-33-de-2021-de-consejo-de-ministros
21. Abreu Méndez N, Ramos Rodríguez AE. Las capacidades en el Grupo de Desarrollo Local de San Nicolás para un desarrollo sostenible [Internet]. Revista de Gestión del Conocimiento y el Desarrollo Local. 2022 [acceso: 28/04/2025];9(2):1-10. Disponible en: https://cu-id.com/8973/v9n2e06
22. Nápoles LF, Moreno Pino MR, Batista Moreno RE. Gestión de la calidad en los proyectos: una mirada desde el enfoque normalizado [Internet]. Revista Cubana de Administración Pública y Empresarial. 2020 [acceso: 28/04/2025];4(2):253-68. Disponible en: https://www.academia.edu/download/108152979/480427698.pdf
23. Agbejule A, Lehtineva L. The relationship between traditional project management, agile project management and teamwork quality on project success [Internet]. International Journal of Organizational Analysis. 2022 [acceso: 28/04/2025];30(7):124-36. Disponible en: https://www.emerald.com/insight/1934-8835.htm
24. Moncayo Sánchez YP, Salazar Tenelanda MV, Avalos Peñafiel, VG. El estudio de mercado como estrategia para el desarrollo de productos en el sector rural. Caso de estudio Parroquia Bayushig [Internet]. Polo del Conocimiento. 2021 [acceso: 28/04/2025];6(3):2205-20. Disponible en: https://dialnet.unirioja.es/servlet/articulo?codigo=7926892
25. Hernández Nariño A, González Hernández R, Prado González G, Sablón Cossío N. Desarrollo de proyectos de encadenamientos productivos como contribución a la innovación biomédica: experiencia de vinculación universidad-empresa [Internet]. Universidad & Empresa. 2024; 26(47):1-32. DOI: 10.12804/revistas.urosario.edu.co/empresa/a.14068
26. Bron Fonseca B, Mar Cornelio O. Método para evaluar el desempeño de los recursos humanos en proyectos médicos mediante computación con palabras [Internet]. Revista Cubana de Informática Médica. 2020 [acceso: 28/04/2025];12(2): [aprox. 12 pant.]. Disponible en: http://scielo.sld.cu/scielo.php?pid=S1684-18592020000200008&script=sci_arttext
27. Almaguer Torres RM, Pérez Campaña M, Aguilera García LO. Ciclo de vida de proyectos: Guía para diseñar e implementar proyectos de desarrollo local [Internet]. Cooperativismo y Desarrollo. 2021 [acceso: 28/04/2025];9(2):431-56. Disponible en: http://scielo.sld.cu/pdf/cod/v9n2/2310-340X-cod-9-02-431.pdf
28. Cárdenas N. El desarrollo local su conceptualización y procesos [Internet]. Provincia. 2002 [acceso: 28/04/2025]; (8):53-76. Disponible en: http://www.redalyc.org/articulo.oa?id=55500804
29. Abreus Vázquez JA, Bravo Rodríguez Y. Proyecto de desarrollo local LAVANDAJY [Internet]. Revista Científica Cultura, Comunicación y Desarrollo. 2023 [acceso: 28/04/2025];8(2):204-13. Disponible en: http://rccd.ucf.edu.cu/index.php/rccd
30. Martínez Reinoso OL, Vargas Fernández T. Procedimiento para la gestión del proceso de reclutamiento y selección del personal en función del desarrollo local [Internet]. Cooperativismo y Desarrollo. 2019 [acceso: 28/04/2025];7(2):225-42. Disponible en: http://coodes.upr.edu.cu/index.php/coodes/article/view/241
31. Sánchez Suárez Y, Marqués León M, Hernández Nariño A, Suárez Pérez M. Metodología para el diagnóstico de la gestión de trayectorias de pacientes en hospitales [Internet]. Región Científica. 2023;2(2):2023115. DOI: 10.58763/rc2023115
32. Hernández Nariño A. Contribución a la gestión y mejora de procesos en instalaciones hospitalarias del territorio matancero. [Tesis doctoral]. Matanzas, Cuba: Universidad de Matanzas “Camilo Cienfuegos”; 2010.
33. Artola Pimentel MdL. Modelo de evaluación del desempeño de empresas perfeccionadas en el tránsito hacia empresas de clase en el sector de servicios ingenieros de Cuba. [Tesis doctoral]. Matanzas, Cuba: Universidad de Matanzas "Camilo Cienfuegos"; 2002.
34. Fernández Sánchez E. Dirección de la producción I. Fundamentos Estratégicos. La Habana: Editorial Civitas; 1993.
35. Santos Pérez O. Instrumento metodológico para la gestión de accesibilidad y movilidad en centros históricos cubanos. Aplicación en la ciudad de Matanzas. [Tesis doctoral]. Cuba: Universidad de Matanzas; 2020.
36. Medina León A, Nogueira Rivera D, Hernández Nariño A, Comas Rodríguez R. Procedimiento para la gestión por procesos: métodos y herramientas de apoyo [Internet]. Ingeniare. 2019;27(2):328-42. DOI: 10.4067/S0718-33052019000200328
37. Mohammed Alawi A, Ramírez Betancourt FD, Salgado Cruz M, González Silva S, Sánchez Suárez Y. Analysis of the management quality efficiency in a perfumery company [Internet]. Salud, Ciencia y Tecnología. 2024; 3:1170-. DOI: 10.56294/sctconf20241170
38. Chen S, Zhang Y. Guaranteeing the Achievement of Sustainable Development Goals 3 and 4 through Temporary Guardianship in Times of Sudden Public Emergencies: Analytical Evidence from China’s Policies during the COVID-19 Pandemic [Internet]. Sustainability (Switzerland). 2024;16(13):5672. DOI: 10.3390/su16135672
39. Díaz-Canel Bermúdez MM, Núñez Jover J, Torres Paez CC. Ciencia e innovación como pilar de la gestión de gobierno: Un camino hacia los sistemas alimentarios locales [Internet]. Cooperativismo y Desarrollo. 2020 [acceso: 28/04/2025];8(3):367-87. Disponible en: https://coodes.upr.edu.cu/index.php/coodes/article/view/372
40. Gavilán B, Massa I, Guezuraga N, Bergara A, López Arostegui R. Guía para la gestión de proyecto sociales [Internet]. Gobierno Vasco: Editorial Equipo del Observatorio del Tercer Sector de Bizkaia; 2010. [acceso: 28/04/2025]. Disponible en: https://planificacionsocialunsj.files.wordpress.com/2018/05/guia-gestic3b3n-proyectos-sociales.pdf
41. Sánchez Suárez Y, Gómez Pérez M, Maynoldi Pino K, Marqués León M, Hernández Nariño A, Santos Pérez O. Contribución al perfeccionamiento del proceso de gestión de ingreso de pacientes con covid-19 [Internet]. Revista Cubana de Administración Pública y Empresarial. 2021 [acceso: 28/04/2025];5(3):e181. Disponible en: https://apye.esceg.cu/index.php/apye/article/view/181
42. Ricardo Leal I, de la Torre Ricardo MG. La administración pública del desarrollo local en condiciones de actualización del modelo económico-social cubano [Internet]. Ciencias Holguín. 2025 [acceso: 28/05/2025];31(1): [aprox. 12 pant.]. Disponible en: http://www.ciencias.holguin.cu/revista/article/download/378/214
43. Domínguez Matos L, Triana Cordiví JP. Desarrollo local pinero: Programa de Desarrollo Integral y Estrategia de Desarrollo Municipal [Internet]. Cooperativismo y Desarrollo. 2022 [acceso: 28/04/2025];10(3):496-519. Disponible en: http://scielo.sld.cu/pdf/cod/v10n3/2310-340X-cod-10-03-496.pdf
44. Flamini M, Suárez ME, Robledo G. Hongos útiles y tóxicos según los yuyeros de La Paz y Loma Bola (Valle de Traslasierra, Córdoba, Argentina) [Internet]. Boletín de la Sociedad Argentina de Botánica. 2018 [acceso: 28/04/2025];53(2):1-10. Disponible en: https://www.scielo.org.ar/pdf/bsab/v53n2/v53n2a17.pdf
45. Torres Paez CC, González Pérez MM, Ramírez Pérez JF, Marín Cuba LG. Articulación del plan de soberanía alimentaria con las estrategias de desarrollo [Internet]. Cooperativismo y Desarrollo. 2022 [acceso: 28/04/2025];10(1):129-44. Disponible en: http://scielo.sld.cu/pdf/cod/v10n1/2310-340X-cod-10-01-129.pdf
46. Díaz-Canel Bermúdez M, Fernández González A. Gestión de gobierno, educación superior, ciencia, innovación y desarrollo local [Internet]. Retos de la Dirección. 2020 [acceso: 28/04/2025];14(2):5-32. Disponible en: http://scielo.sld.cu/pdf/rdir/v14n2/2306-9155-rdir-14-02-5.pdf
Conflictos de interés
Los autores declaran que no existen conflictos de interés.
Contribuciones de los autores
Conceptualización: Nelson José Ramírez González, Elayne Tápanes Suárez, Yasniel Sánchez Suárez.
Análisis formal: Sonia Emilia Leyva Ricardo, Olga Gómez Figueroa.
Investigación: Nelson José Ramírez González, Elayne Tápanes Suárez, Sonia Emilia Leyva Ricardo, Olga Gómez Figueroa.
Metodología: Nelson José Ramírez González, Elayne Tápanes Suárez, Sonia Emilia Leyva Ricardo.
Administración del proyecto: Yasniel Sánchez Suárez, Olga Gómez Figueroa.
Supervisión: Olga Gómez Figueroa.
Validación: Sonia Emilia Leyva Ricardo.
Redacción - borrador original: Nelson José Ramírez González, Yasniel Sánchez Suárez.
Redacción – revisión y edición: Elayne Tápanes Suárez.
Disponibilidad de datos
Aplicación del método del coeficiente de Kendall para seleccionar el problema principal del proceso a partir del criterio de expertos. Excel 2019. Disponible en: https://revmedmilitar.sld.cu/index.php/mil/libraryFiles/downloadPublic/116